1. الرئيسية

خدمات erd

عودة عرض النتائج
  • جميع الاقسام 221
  • تصميم 2
    • تصاميم سوشيال ميديا 0
      • منشورات سوشيال ميديا 0
      • إعلانات سوشيال ميديا 0
      • صور مصغّرة 0
      • غلاف سوشيال ميديا 0
      • فلاتر وعدسات وهايلايتس 0
      • ملصقات تطبيقات التواصل 0
    • تصميم وتعديل شعارات 0
      • تصميم شعار 0
      • شعار نصّي 0
      • شعار 3D 0
      • تحسين شعارات 0
    • تصميم مواقع وتطبيقات 2
      • تصميم تطبيق 0
      • تصميم موقع 2
      • تصميم صفحة هبوط 0
      • تصميم لوحة تحكم 0
      • تصميم أيقونات 0
    • تصاميم توضيحية 0
      • تصميم عروض تقديمية 0
      • تصميم إنفوجرافيك 0
      • تصميم خرائط ذهنية 0
    • تصاميم مهنية 0
      • تصميم بطاقة عمل 0
      • تصميم سيرة ذاتية 0
    • تصميم كتب ومطبوعات 0
      • فلاير وبروشور ورول اب 0
      • تصميم غلاف كتاب 0
      • تنسيق كتب 0
      • تصميم كتب أطفال 0
      • مطبوعات مكتبية 0
      • تصميم منيو 0
    • تصاميم العلامة التجارية 0
      • تصميم هوية بصرية 0
      • تصميم بروفايل شركة 0
      • تصميم QR Code 0
      • تصميم ختم 0
    • تصاميم تسويقية 0
      • تصميم بنرات إعلانية 0
      • عبوات وأغلفة منتجات 0
    • تعديل وتحسين الصور 0
      • تعديل الصور 0
      • إزالة خلفية الصور 0
      • ترميم صور قديمة 0
      • تعديل صور منتجات 0
      • تحويل إلى Vector 0
    • فن ورسم 0
      • رسوم كرتونية 0
      • بورتريه وكاريكاتير 0
      • تصميم شخصيات 3d 0
      • تصميم خلفيات 0
      • تصاميم الألعاب 0
      • تصميم ستوري بورد 0
      • تصميم رموز NFT 0
    • تصاميم 3d 0
      • تصميم منتجات 0
      • تصاميم صناعية 0
      • تصاميم CNC 0
      • طباعة ثلاثية الأبعاد 0
      • أخرى 0
    • دعوات وتهنئة ومعايدات 0
      • دعوات زواج 0
      • أعياد ومناسبات 0
      • شهادات شكر وتقدير 0
    • تصميم أزياء وإكسسوارات 0
      • تصميم تيشرتات 0
      • تصميم أزياء 0
      • مجوهرات وإكسسوارات 0
    • تصاميم نصيّة إبداعية 0
      • تصميم مخطوطات 0
      • تصميم توقيع 0
    • الرسم بالذكاء الاصطناعي 0
    • أخرى 0
  • برمجة وتطوير 34
    • تطوير مواقع 9
      • إنشاء موقع إلكتروني 9
      • إنشاء صفحة هبوط 0
      • إصلاح أخطاء المواقع 0
      • تخصيص وتعديل المواقع 0
      • حماية وتأمين المواقع 0
      • نسخ احتياطي ونقل استضافة 0
      • مدونات بلوجر 0
    • ووردبريس 0
      • إنشاء موقع ووردبريس 0
      • تنصيب ووردبريس 0
      • إصلاح مشكلات ووردبريس 0
      • تخصيص وتعديل ووردبريس 0
      • تحسين سرعة ووردبريس 0
      • إضافات ووردبريس 0
      • تعريب قوالب ووردبريس 0
      • حماية ووردبريس 0
      • نسخ احتياطي ونقل استضافة 0
    • إنشاء متجر إلكتروني 1
      • شوبيفاي 0
      • ووكومرس 0
      • سلة 0
      • أوبن كارت 0
      • زد 0
      • أخرى 1
    • تطوير تطبيقات جوال 2
      • إنشاء تطبيق 2
      • تعديل التطبيقات 0
      • إصلاح مشكلات التطبيقات 0
      • تحويل موقع إلى تطبيق 0
      • تحويل تصميم إلى تطبيق 0
      • رفع التطبيقات على المتاجر 0
    • اختبار ضمان الجودة 0
      • اختبار برمجيات 0
      • مراجعة أكواد برمجية 0
    • تطوير برمجيات 6
      • تطبيقات سطح المكتب 0
      • إنشاء تطبيق ويب 1
      • كتابة أكواد برمجية 1
      • واجهات API وتكاملات 3
      • تحويل تصميم لموقع 0
      • تطوير شات بوت 0
      • تطوير AI Chatbot 0
      • أنظمة ERP و CRM 1
      • بوابات دفع إلكتروني 0
    • تطوير ألعاب 0
      • Unity 0
      • Unreal 0
      • Godot 0
      • ألعاب الويب 0
      • أخرى 0
    • دعم فني تقني 2
      • سيرفرات ولينكس 0
      • شبكات 0
      • أنظمة تشغيل وبرمجيات 1
      • استضافات ونطاقات 0
      • أمن وحماية بيانات 0
      • إدارة البريد الإلكتروني 0
      • أخرى 1
    • أخرى 14
  • ذكاء اصطناعي وتعلم الآلة 0
    • أتمتة ووكلاء ذكاء اصطناعي 0
      • أتمتة الذكاء الاصطناعي 0
      • وكلاء ذكاء اصطناعي 0
    • علم البيانات وتعلم الآلة 0
      • تعلم الآلة 0
      • التعلم العميق 0
      • الرؤية الحاسوبية 0
      • AI Fine-Tuning 0
  • فيديو وأنيميشن 0
    • فيديوهات سوشيال وإعلانات 0
      • فيديوهات قصيرة 0
      • فيديوهات إعلانية 0
      • فيديوهات يوتيوب 0
      • فيديوهات سوشيال ميديا 0
    • تحرير الفيديو 0
      • مونتاج فيديو 0
      • تصميم انترو 0
      • ترجمة فيديو 0
      • مؤثرات بصرية VFX و CGI 0
    • أنيميشن وموشن جرافيك 0
      • موشن جرافيك 0
      • وايت بورد 0
      • تحريك شعار 0
      • رسوم متحركة للأطفال 0
      • تحريك شخصيات 0
      • أنيميشن 2D 0
      • أنيميشن 3D 0
    • إنتاج الفيديو 0
      • تصوير فيديو UGC 0
      • دعوات وتهنئة ومعايدات 0
      • فيديوهات شرح وتعليم 0
      • فيديوهات منتجات 3D 0
      • فيديوهات دينية 0
    • تصميم فيديو بالذكاء الاصطناعي 0
    • أخرى 0
  • هندسة وعمارة 1
    • هندسة معمارية 0
      • تصميم داخلي وديكور 0
      • تصميم مخططات معمارية 0
      • تصميم خارجي وواجهات 0
      • إظهار معماري 0
      • تصميم حدائق ولاند سكيب 0
      • تصاميم معمارية تجارية 0
      • أخرى 0
    • هندسة مدنية وإنشائية 0
      • تصميم إنشائي 0
      • حساب كميات الإنشاءات 0
      • أخرى 0
    • هندسة ميكانيكية 1
      • تصميم ميكانيكي 0
      • أنظمة HVAC 0
      • أنظمة مياه وصرف 0
      • أنظمة مكافحة الحريق 0
      • أخرى 1
    • هندسة كهربائية 0
      • تصميم مخططات كهربائية 0
      • أخرى 0
    • هندسة إلكترونيات 0
      • أنظمة مدمجة وIOT 0
      • لوحات دوائر PCB 0
      • أخرى 0
    • استشارات هندسية 0
    • أخرى 0
  • تسويق رقمي 1
    • التسويق عبر مواقع التواصل 0
      • إدارة حسابات التواصل 0
      • التسويق على فيسبوك 0
      • التسويق عبر انستقرام 0
      • التسويق عبر يوتيوب 0
      • التسويق عبر واتساب 0
      • التسويق عبر تليجرام 0
      • التسويق عبر تويتر 0
      • التسويق على سناب شات 0
      • التسويق عبر تيك توك 0
      • التسويق عبر بنترست 0
    • إعلانات مواقع التواصل 0
      • إعلانات فيس بوك 0
      • إعلانات تيك توك 0
      • إعلانات سناب شات 0
      • إعلانات انستقرام 0
      • إعلانات يوتيوب 0
      • إعلانات تويتر 0
    • تحسين محركات البحث 1
      • باك لينك 0
      • جيست بوست 1
      • تحليل سيو شامل 0
      • بحث كلمات مفتاحية 0
      • سيو متاجر إلكترونية 0
      • سيو محلي Local SEO 0
      • سيو يوتيوب 0
      • تحليل منافسي SEO 0
      • خدمات سيو أخرى 0
    • أساليب التسويق 0
      • التسويق عبر محركات البحث 0
      • إعلانات المواقع 0
      • تسويق قواعد البيانات 0
      • الإضافة لأدلة المواقع 0
      • التسويق عبر المنتديات 0
      • التسويق عبر البريد الإلكتروني 0
      • التسويق عبر الشبكات الإعلانية 0
      • تسويق تطبيقات الجوال 0
      • النشر الصحفي 0
    • خطط واستشارات تسويقية 0
      • خطط تسويقية 0
      • استشارات تسويقية 0
    • تحليل الويب 0
      • إضافة أكواد التتبع 0
      • تحليل سوشيال ميديا 0
    • أخرى 0
  • أعمال 0
    • تخطيط أعمال 0
      • دراسة جدوى 0
      • استشارات أعمال 0
      • خطط عمل 0
      • أسماء تجارية 0
      • الجودة والاعتماد ISO 0
      • تأسيس مشاريع 0
      • بحث السوق 0
      • إدارة مخاطر 0
    • خدمات قانونية 0
      • مستندات وعقود قانونية 0
      • استشارات قانونية 0
      • بحوث قانونية 0
    • خدمات مالية ومحاسبية 0
      • محاسبة ومسك دفاتر 0
      • قوائم مالية 0
      • محاسبة ضريبية 0
      • تحليل مالي 0
      • استشارات مالية 0
      • استشارات تداول وأسهم 0
    • إدارة التجارة الإلكترونية 0
      • إضافة منتجات 0
      • إدارة متاجر إلكترونية 0
      • استشارات تجارة إلكترونية 0
      • بحث عن منتجات 0
    • إدارة برمجيات 0
      • تخطيط موارد مؤسسات ERP 0
      • نظم إدارة مشاريع PMS 0
      • إدارة علاقات عملاء CRM 0
    • دعم فني وإداري 0
      • خدمة عملاء 0
      • مساعد افتراضي 0
      • تحويل ملفات 0
      • بحث على الإنترنت 0
    • إدارة موارد بشرية 0
      • استشارات موارد بشرية 0
      • تطوير مؤسسي 0
      • إدارة التوظيف 0
      • رواتب وأجور 0
      • تقييم وظيفي 0
      • أنظمة موارد بشرية 0
    • أخرى 0
  • صوتيات 1
    • تعليق صوتي 1
      • تعليق صوتي رجالي 1
      • تعليق صوتي نسائي 0
    • أداء صوتي 0
      • غناء 0
      • رد آلي IVR 0
      • دوبلاج 0
    • إنتاج صوتي 0
      • هندسة صوتية 0
      • إنتاج وتلحين موسيقي 0
      • إنتاج كتب صوتية 0
      • بودكاست 0
    • صوتيات الذكاء الاصطناعي 0
    • أخرى 0
  • أسلوب حياة 0
    • تنمية شخصية 0
      • استشارات شخصية 0
      • توجيه وإرشاد مهني 0
    • صحة وجمال 0
      • صحة وتغذية 0
      • لياقة بدنية 0
      • موضة وجمال 0
    • مهارات حياتية وترفيه 0
      • فنون وحرف 0
      • سياحة وسفر 0
      • تعليم الطبخ 0
      • ألعاب 0
    • أخرى 0
  • كتابة وترجمة 0
    • محتوى مواقع 0
      • مقالات وتدوينات 0
      • صفحات الموقع الأساسية 0
      • محتوى صفحات هبوط 0
      • كتابة بروفايل شركات 0
    • محتوى دراسي ومهني 0
      • إعداد وكتابة بحوث 0
      • كتابة سيرة ذاتية 0
      • بناء بروفايل لينكدإن 0
      • كتابة طلبات منح 0
    • تحسين المحتوى 0
      • تدقيق لغوي 0
      • خدمات تلخيص 0
      • تنسيق المحتوى 0
      • صياغة وفحص اقتباس 0
    • محتوى سوشيال ميديا 0
      • كتابة منشورات سوشيال 0
      • خطة محتوى سوشيال 0
    • ترجمة 0
      • إنجليزية للعربية والعكس 0
      • فرنسية للعربية والعكس 0
      • تركية للعربية والعكس 0
      • ألمانية للعربية والعكس 0
      • صينية للعربية والعكس 0
      • ترجمة لغات أخرى 0
    • كتابة إبداعية 0
      • كتابة قصة قصيرة 0
      • كتابة شعر 0
      • تأليف كتاب 0
      • كتابة كلمات الأغاني 0
      • أخرى 0
    • محتوى متخصص 0
      • محتوى طبي وصحي 0
      • محتوى علمي 0
      • محتوى قانوني 0
      • محتوى تقني 0
      • محتوى رياضي 0
      • محتوى ديني وتاريخي 0
      • محتوى مالي واقتصادي 0
      • محتوى إخباري وسياسي 0
      • أخرى 0
    • محتوى تسويقي 0
      • نصوص إعلانية 0
      • وصف منتجات 0
      • رسائل بريد إلكتروني 0
    • كتابة سيناريو 0
      • سيناريو يوتيوب 0
      • سيناريو فيديوهات قصيرة 0
      • سيناريو فيديو سوشيال 0
      • سيناريو أفلام ومسلسلات 0
      • محتوى بودكاست 0
      • أخرى 0
    • تفريغ نصوص 0
      • تفريغ PDF وصور 0
      • تفريغ صوت وفيديو 0
    • محتوى الذكاء الاصطناعي 0
    • أخرى 0
  • بيانات 182
    • الحصول على البيانات 0
      • استخراج بيانات 0
      • جمع بيانات 0
    • تحليل ومعالجة بيانات 9
      • تحليل بيانات 7
      • معالجة بيانات 2
    • إدارة بيانات 146
      • إدخال بيانات 1
      • قواعد بيانات 145
    • عرض مرئي للبيانات 27
      • لوحات بيانات 2
      • رسوم ومخططات بيانية 22
      • نظم معلومات جغرافية GIS 3
    • أخرى 0
  • تعليم عن بعد 0
    • تعلم المهارات الرقمية 0
      • تعلم البرمجة 0
      • تعلم الذكاء الاصطناعي 0
      • تعلم التسويق الرقمي 0
      • تعلم تصميم الجرافيك 0
      • تعلم الفيديو والأنيميشن 0
    • تعلم العلوم المتخصصة 0
      • تعلم الرياضيات 0
      • شروحات هندسية 0
      • شروحات طبية 0
      • تعلم العلوم 0
      • تعلم المحاسبة 0
      • تعلم القرآن الكريم 0
    • تعلم اللغات 0
      • تعلم اللغة الإنجليزية 0
      • تعلم اللغة العربية 0
      • تعلم اللغة الفرنسية 0
      • تعلم لغات أخرى 0
    • تدريب وحل واجبات 0
      • مساعدة بحل الواجبات 0
      • حقائب تدريبية 0
    • استشارات أكاديمية وتعليمية 0
    • أخرى 0

يرجى الإنتظار

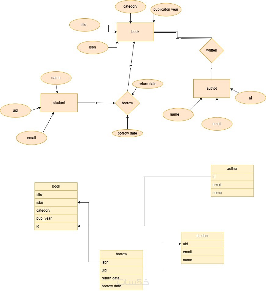
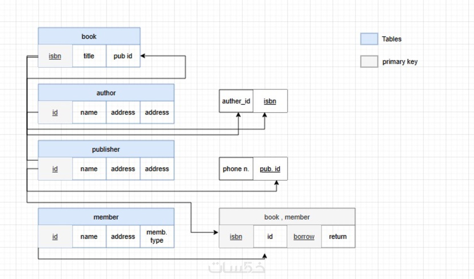
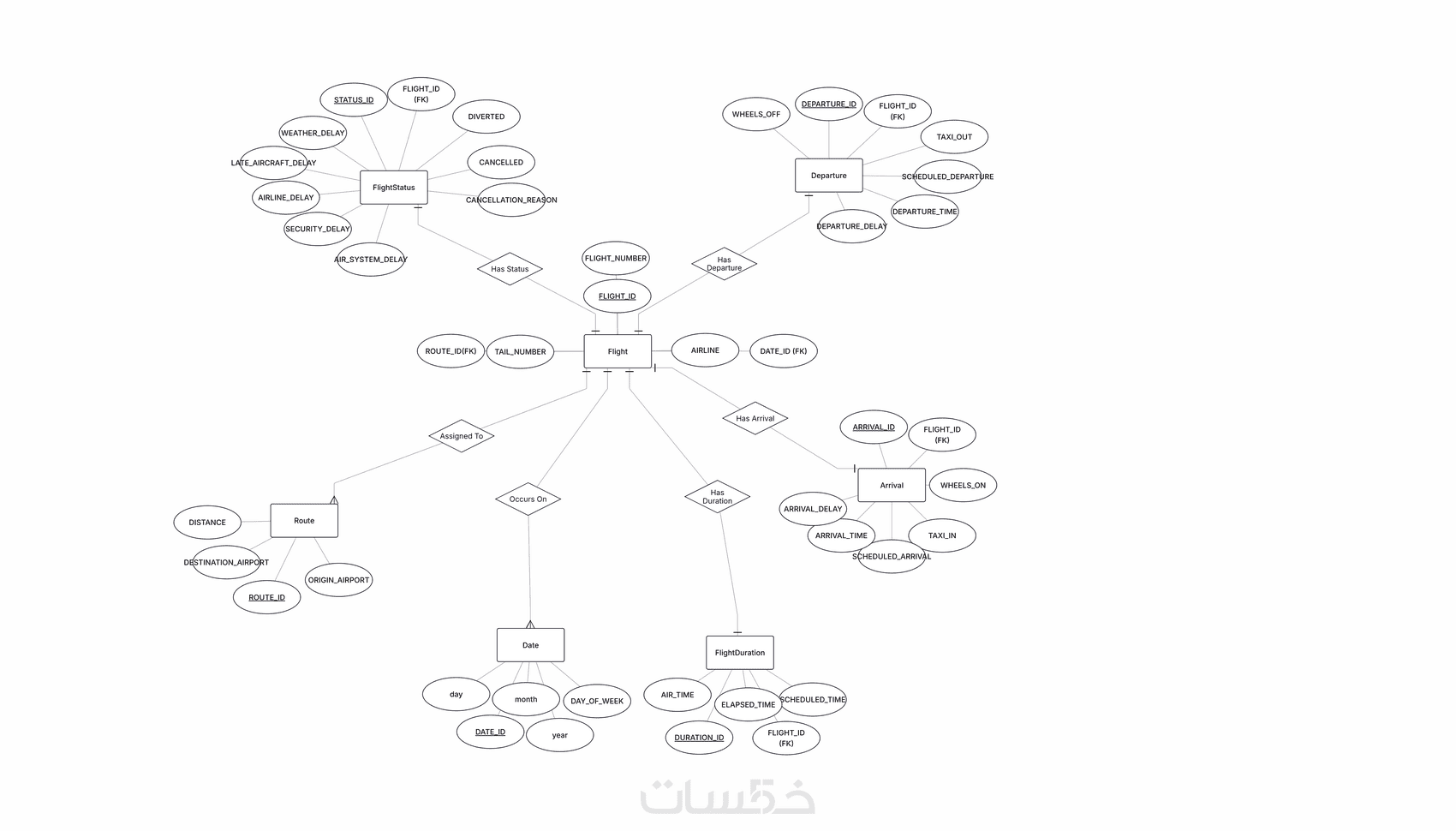
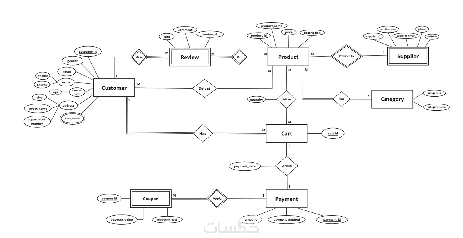
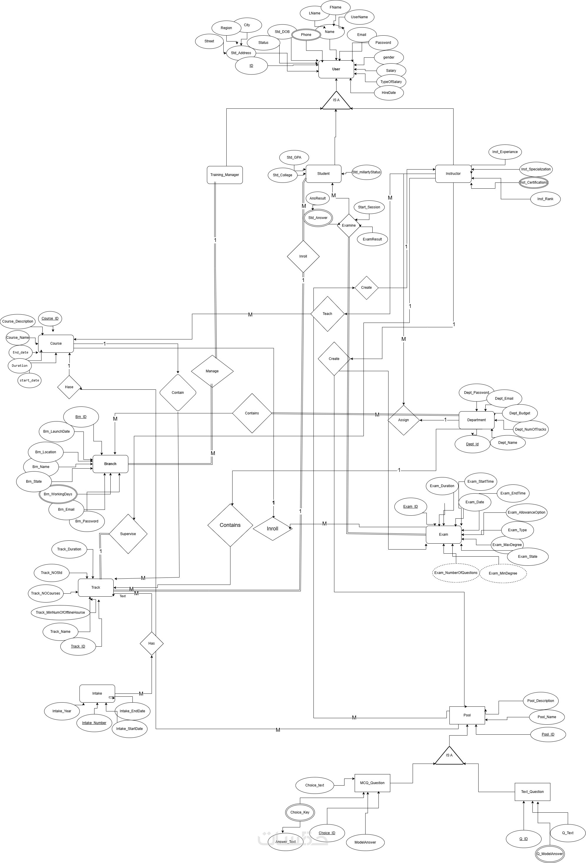
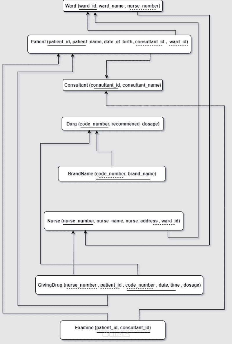
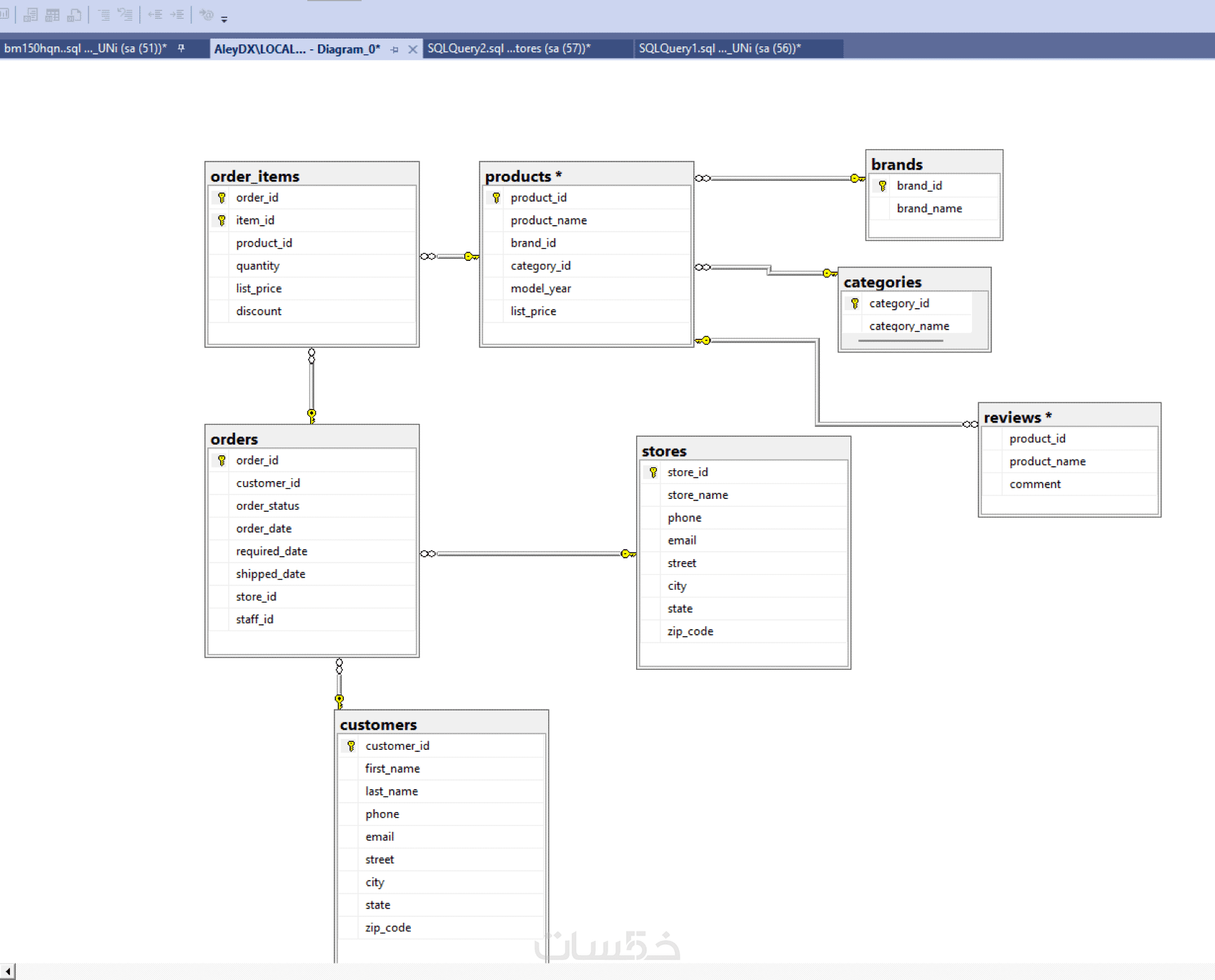
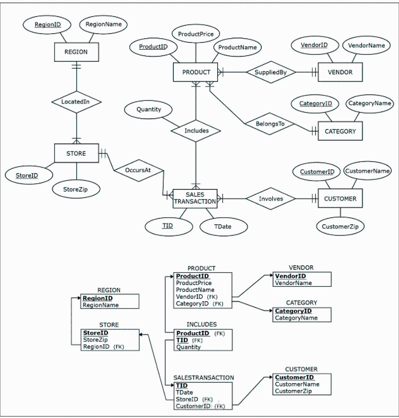
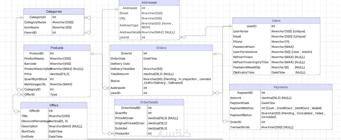
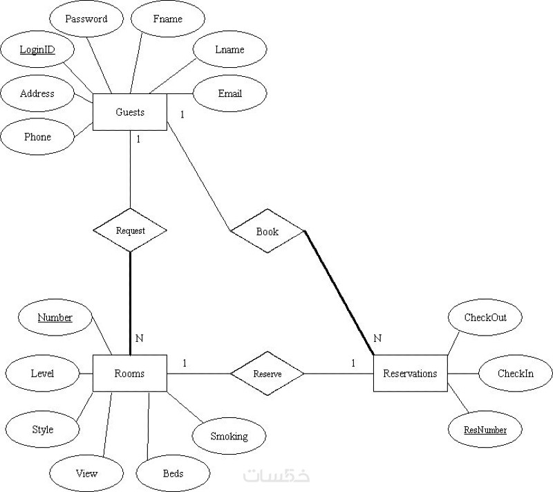
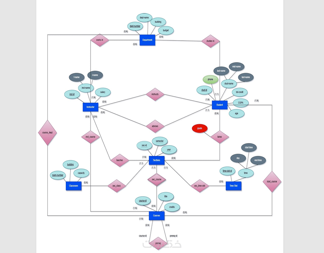
احترافية في انشاء Database، تصميم ERD Diagram، Mapping

بيانات / قواعد بيانات
  • (10)
تبدأ من 5.00$

ERD احترافي وقاعدة بيانات جاهزة للعمل

برمجة وتطوير / أخرى
  • (1)
تبدأ من 5.00$

إنشاء قاعدة بيانات - ERD Diagram - Schema

بيانات / قواعد بيانات
  • (1)
تبدأ من 5.00$

إنشاء مخطط ERD احترافي لتحليل وتصميم نظامك

بيانات / قواعد بيانات
  • (1)
تبدأ من 5.00$

ERD احترافي وقاعدة بيانات جاهزة للعمل

برمجة وتطوير / أخرى
  • (2)
تبدأ من 5.00$

تصميم مخطط قواعد البيانات ERD احترافي وواضح لمشروعك

بيانات / قواعد بيانات
  • (1)
تبدأ من 5.00$

تصميم مخطط ERD Entity Relationship Diagram

بيانات / قواعد بيانات
  • (3)
تبدأ من 5.00$

بناء مخطط ERD يوضح العلاقات بين الجداول بدقة وتنظيم

بيانات / قواعد بيانات
  • (1)
تبدأ من 5.00$

تحليل وتصميم قاعدة بيانات ERD Mapping بشكل منظم وواضح

بيانات / قواعد بيانات
  • (1)
تبدأ من 5.00$

تصميم قاعدة بيانات احترافية SQL مع مخططات ERD

برمجة وتطوير / إنشاء موقع إلكتروني
  • (0)
تبدأ من 10.00$

تصميم قاعدة بيانات احترافية Database Schema & ERD

بيانات / قواعد بيانات
  • (0)
تبدأ من 5.00$

بناء قاعدة بيانات وتصميم مخططات ERD

بيانات / قواعد بيانات
  • (2)
تبدأ من 10.00$

تصميم ERD Model Database Mapping احترافي

بيانات / رسوم ومخططات بيانية
  • (0)
تبدأ من 5.00$

انشاء Database , Mapping, ERD Diagram

بيانات / قواعد بيانات
  • (0)
تبدأ من 5.00$

تصميم ERD و Mapping احترافي لتسهيل كتابة SQL Queries

بيانات / تحليل بيانات
  • (0)
تبدأ من 5.00$

تعليق صوتي باللغه العربية و الانجليزية

صوتيات / تعليق صوتي رجالي
  • (412)
تبدأ من 5.00$

تصميم وبناء قواعد بيانات احترافية مع ERD

بيانات / قواعد بيانات
  • (0)
تبدأ من 5.00$

سأقوم بتصميم ERDوDatabase Mapping وتنظيف البيانات وعملياتETL

برمجة وتطوير / أخرى
  • (0)
تبدأ من 5.00$

تصميم نموذج ERD واضح و منسق يدعم تطوير قاعدة بيانات مشروعك

بيانات / قواعد بيانات
  • (0)
تبدأ من 10.00$

تصميم مخططات UML لنظام برمجي

بيانات / رسوم ومخططات بيانية
  • (29)
تبدأ من 5.00$

تصميم وتطوير قواعد بيانات

بيانات / قواعد بيانات
  • (3)
تبدأ من 15.00$

تصميم قاعدة بيانات SQL Server + ERD + SQL Script

بيانات / قواعد بيانات
  • (0)
تبدأ من 5.00$

حل مشاكل قواعد بيانات SQL Server تنظيف البيانات وتصميم ERD

بيانات / معالجة بيانات
  • (0)
تبدأ من 5.00$

تصميم مخططات UML لتحليل النظم "Software Engineering"

بيانات / رسوم ومخططات بيانية
  • (77)
تبدأ من 5.00$

تصميم قواعد البيانات Database Design

بيانات / قواعد بيانات
  • (3)
تبدأ من 5.00$

نشر مقال يعلن عن شركتك او موقعك في احد اكبر المواقع السعودية

تسويق رقمي / جيست بوست
  • (35)
تبدأ من 20.00$

تصميم وإنشاء قاعدة بيانات احترافية باستخدام Microsoft SQL Se

بيانات / قواعد بيانات
  • (2)
تبدأ من 5.00$

عمل قاعدة بيانات لحترافية تامة باستخدام microsoft sql server

بيانات / قواعد بيانات
  • (1)
تبدأ من 5.00$

بناء قاعدة بيانات احترافية بالاضافة لمخططات ERD

بيانات / قواعد بيانات
  • (0)
تبدأ من 5.00$

تصميم مخطط ERD وتحليل العلاقات بين الجداول

بيانات / قواعد بيانات
  • (0)
تبدأ من 5.00$
موقع خمسات
  • حول خمسات
  • كيف يعمل الموقع
  • الأسئلة الشائعة
  • ضمان الحقوق
  • البيع على خمسات
  • مركز المساعدة
مدونة خمسات
  •  الذكاء الاصطناعي والبرمجة: كيف تواكب السوق كمطور؟
  • هكذا تنشئ موقع شخصي يروّج لخدماتك دون خبرة برمجية
  • ما الذي يميز صانع محتوى UGC الناجح؟
  • كيف تروّج لعملك كمستقل وتزيد مبيعاتك؟
  • كيف تستغل مهاراتك كصانع محتوى لزيادة دخلك؟
مجتمع خمسات
  • نماذج أعمال قمت بتنفيذها
  • طلبات الخدمات غير الموجودة
  • تجارب وقصص المستخدمين
  • أمور عامة حول خمسات
تابعنا
وسائل الدفع المتاحة
  • شروط الاستخدام
  • بيان الخصوصية
  • المستويات
  • التسويق بالعمولة

© 2026 Hsoub. All rights reserved.

يرجى الإنتظار