1. الرئيسية
  2. هندسة وعمارة
  3. هندسة كهربائية

أخرى

خدمات مميزة
  • خدمات مميزة
  • أضيفت حديثاً
  • خدمات صاعدة
عودة عرض النتائج
  • تصميم 18322
    • تصاميم سوشيال ميديا 5018
      • منشورات سوشيال ميديا 2723
      • إعلانات سوشيال ميديا 1377
      • صور مصغّرة 760
      • غلاف سوشيال ميديا 120
      • فلاتر وعدسات وهايلايتس 29
      • ملصقات تطبيقات التواصل 9
    • تصميم وتعديل شعارات 2975
      • تصميم شعار 2711
      • شعار نصّي 138
      • شعار 3D 38
      • تحسين شعارات 88
    • تصميم مواقع وتطبيقات 1841
      • تصميم تطبيق 870
      • تصميم موقع 561
      • تصميم صفحة هبوط 331
      • تصميم لوحة تحكم 54
      • تصميم أيقونات 24
    • تصاميم توضيحية 2164
      • تصميم عروض تقديمية 1968
      • تصميم إنفوجرافيك 170
      • تصميم خرائط ذهنية 26
    • تصاميم مهنية 1072
      • تصميم بطاقة عمل 505
      • تصميم سيرة ذاتية 567
    • تصميم كتب ومطبوعات 1156
      • فلاير وبروشور ورول اب 273
      • تصميم غلاف كتاب 277
      • تنسيق كتب 188
      • تصميم كتب أطفال 154
      • مطبوعات مكتبية 151
      • تصميم منيو 113
    • تصاميم العلامة التجارية 885
      • تصميم هوية بصرية 481
      • تصميم بروفايل شركة 268
      • تصميم QR Code 87
      • تصميم ختم 49
    • تصاميم تسويقية 581
      • تصميم بنرات إعلانية 409
      • عبوات وأغلفة منتجات 172
    • تعديل وتحسين الصور 629
      • تعديل الصور 307
      • إزالة خلفية الصور 177
      • ترميم صور قديمة 44
      • تعديل صور منتجات 59
      • تحويل إلى Vector 42
    • فن ورسم 520
      • رسوم كرتونية 330
      • بورتريه وكاريكاتير 89
      • تصميم شخصيات 3d 43
      • تصميم خلفيات 21
      • تصاميم الألعاب 20
      • تصميم ستوري بورد 10
      • تصميم رموز NFT 7
    • تصاميم 3d 347
      • تصميم منتجات 165
      • تصاميم صناعية 51
      • تصاميم CNC 48
      • طباعة ثلاثية الأبعاد 29
      • أخرى 54
    • دعوات وتهنئة ومعايدات 338
      • دعوات زواج 125
      • أعياد ومناسبات 139
      • شهادات شكر وتقدير 74
    • تصميم أزياء وإكسسوارات 263
      • تصميم تيشرتات 151
      • تصميم أزياء 93
      • مجوهرات وإكسسوارات 19
    • تصاميم نصيّة إبداعية 193
      • تصميم مخطوطات 171
      • تصميم توقيع 22
    • الرسم بالذكاء الاصطناعي 195
    • أخرى 145
  • برمجة وتطوير 14142
    • تطوير مواقع 7172
      • إنشاء موقع إلكتروني 4386
      • إنشاء صفحة هبوط 2023
      • إصلاح أخطاء المواقع 197
      • تخصيص وتعديل المواقع 208
      • حماية وتأمين المواقع 131
      • نسخ احتياطي ونقل استضافة 60
      • مدونات بلوجر 167
    • ووردبريس 1123
      • إنشاء موقع ووردبريس 663
      • تنصيب ووردبريس 111
      • إصلاح مشكلات ووردبريس 82
      • تخصيص وتعديل ووردبريس 65
      • تحسين سرعة ووردبريس 61
      • إضافات ووردبريس 56
      • تعريب قوالب ووردبريس 33
      • حماية ووردبريس 28
      • نسخ احتياطي ونقل استضافة 24
    • إنشاء متجر إلكتروني 689
      • شوبيفاي 145
      • ووكومرس 112
      • سلة 164
      • أوبن كارت 25
      • زد 15
      • أخرى 228
    • تطوير تطبيقات جوال 1633
      • إنشاء تطبيق 1043
      • تعديل التطبيقات 176
      • إصلاح مشكلات التطبيقات 139
      • تحويل موقع إلى تطبيق 67
      • تحويل تصميم إلى تطبيق 123
      • رفع التطبيقات على المتاجر 85
    • اختبار ضمان الجودة 392
      • اختبار برمجيات 296
      • مراجعة أكواد برمجية 96
    • تطوير برمجيات 1945
      • تطبيقات سطح المكتب 574
      • إنشاء تطبيق ويب 257
      • كتابة أكواد برمجية 299
      • واجهات API وتكاملات 256
      • تحويل تصميم لموقع 251
      • تطوير شات بوت 142
      • تطوير AI Chatbot 49
      • أنظمة ERP و CRM 80
      • بوابات دفع إلكتروني 37
    • تطوير ألعاب 155
      • Unity 77
      • Unreal 2
      • Godot 9
      • ألعاب الويب 19
      • أخرى 48
    • دعم فني تقني 777
      • سيرفرات ولينكس 188
      • شبكات 150
      • أنظمة تشغيل وبرمجيات 154
      • استضافات ونطاقات 87
      • أمن وحماية بيانات 71
      • إدارة البريد الإلكتروني 30
      • أخرى 97
    • أخرى 215
  • ذكاء اصطناعي وتعلم الآلة 1162
    • أتمتة ووكلاء ذكاء اصطناعي 319
      • أتمتة الذكاء الاصطناعي 254
      • وكلاء ذكاء اصطناعي 65
    • علم البيانات وتعلم الآلة 839
      • تعلم الآلة 645
      • التعلم العميق 100
      • الرؤية الحاسوبية 74
      • AI Fine-Tuning 20
  • فيديو وأنيميشن 2929
    • فيديوهات سوشيال وإعلانات 879
      • فيديوهات قصيرة 415
      • فيديوهات إعلانية 236
      • فيديوهات يوتيوب 120
      • فيديوهات سوشيال ميديا 108
    • تحرير الفيديو 781
      • مونتاج فيديو 574
      • تصميم انترو 115
      • ترجمة فيديو 50
      • مؤثرات بصرية VFX و CGI 42
    • أنيميشن وموشن جرافيك 858
      • موشن جرافيك 521
      • وايت بورد 119
      • تحريك شعار 80
      • رسوم متحركة للأطفال 38
      • تحريك شخصيات 30
      • أنيميشن 2D 36
      • أنيميشن 3D 34
    • إنتاج الفيديو 154
      • تصوير فيديو UGC 45
      • دعوات وتهنئة ومعايدات 38
      • فيديوهات شرح وتعليم 24
      • فيديوهات منتجات 3D 18
      • فيديوهات دينية 29
    • تصميم فيديو بالذكاء الاصطناعي 229
    • أخرى 13
  • هندسة وعمارة 2771
    • هندسة معمارية 1841
      • تصميم داخلي وديكور 789
      • تصميم مخططات معمارية 447
      • تصميم خارجي وواجهات 251
      • إظهار معماري 143
      • تصميم حدائق ولاند سكيب 98
      • تصاميم معمارية تجارية 74
      • أخرى 39
    • هندسة مدنية وإنشائية 304
      • تصميم إنشائي 164
      • حساب كميات الإنشاءات 116
      • أخرى 24
    • هندسة ميكانيكية 267
      • تصميم ميكانيكي 179
      • أنظمة HVAC 42
      • أنظمة مياه وصرف 19
      • أنظمة مكافحة الحريق 13
      • أخرى 14
    • هندسة كهربائية 136
      • تصميم مخططات كهربائية 119
      • أخرى 17
    • هندسة إلكترونيات 140
      • أنظمة مدمجة وIOT 78
      • لوحات دوائر PCB 52
      • أخرى 10
    • استشارات هندسية 53
    • أخرى 30
  • تسويق رقمي 3421
    • التسويق عبر مواقع التواصل 958
      • إدارة حسابات التواصل 452
      • التسويق على فيسبوك 175
      • التسويق عبر انستقرام 82
      • التسويق عبر يوتيوب 70
      • التسويق عبر واتساب 53
      • التسويق عبر تليجرام 27
      • التسويق عبر تويتر 26
      • التسويق على سناب شات 35
      • التسويق عبر تيك توك 34
      • التسويق عبر بنترست 4
    • إعلانات مواقع التواصل 391
      • إعلانات فيس بوك 148
      • إعلانات تيك توك 92
      • إعلانات سناب شات 68
      • إعلانات انستقرام 56
      • إعلانات يوتيوب 14
      • إعلانات تويتر 13
    • تحسين محركات البحث 957
      • باك لينك 278
      • جيست بوست 212
      • تحليل سيو شامل 122
      • بحث كلمات مفتاحية 44
      • سيو متاجر إلكترونية 99
      • سيو محلي Local SEO 49
      • سيو يوتيوب 41
      • تحليل منافسي SEO 13
      • خدمات سيو أخرى 99
    • أساليب التسويق 532
      • التسويق عبر محركات البحث 136
      • إعلانات المواقع 86
      • تسويق قواعد البيانات 176
      • الإضافة لأدلة المواقع 26
      • التسويق عبر المنتديات 35
      • التسويق عبر البريد الإلكتروني 39
      • التسويق عبر الشبكات الإعلانية 13
      • تسويق تطبيقات الجوال 9
      • النشر الصحفي 12
    • خطط واستشارات تسويقية 399
      • خطط تسويقية 269
      • استشارات تسويقية 130
    • تحليل الويب 136
      • إضافة أكواد التتبع 112
      • تحليل سوشيال ميديا 24
    • أخرى 48
  • أعمال 3644
    • تخطيط أعمال 600
      • دراسة جدوى 148
      • استشارات أعمال 187
      • خطط عمل 84
      • أسماء تجارية 76
      • الجودة والاعتماد ISO 43
      • تأسيس مشاريع 27
      • بحث السوق 20
      • إدارة مخاطر 14
    • خدمات قانونية 433
      • مستندات وعقود قانونية 297
      • استشارات قانونية 117
      • بحوث قانونية 19
    • خدمات مالية ومحاسبية 547
      • محاسبة ومسك دفاتر 286
      • قوائم مالية 80
      • محاسبة ضريبية 62
      • تحليل مالي 57
      • استشارات مالية 30
      • استشارات تداول وأسهم 32
    • إدارة التجارة الإلكترونية 385
      • إضافة منتجات 252
      • إدارة متاجر إلكترونية 67
      • استشارات تجارة إلكترونية 37
      • بحث عن منتجات 29
    • إدارة برمجيات 258
      • تخطيط موارد مؤسسات ERP 186
      • نظم إدارة مشاريع PMS 55
      • إدارة علاقات عملاء CRM 17
    • دعم فني وإداري 1175
      • خدمة عملاء 134
      • مساعد افتراضي 178
      • تحويل ملفات 813
      • بحث على الإنترنت 50
    • إدارة موارد بشرية 146
      • استشارات موارد بشرية 39
      • تطوير مؤسسي 32
      • إدارة التوظيف 34
      • رواتب وأجور 18
      • تقييم وظيفي 12
      • أنظمة موارد بشرية 11
    • أخرى 61
  • صوتيات 1002
    • تعليق صوتي 667
      • تعليق صوتي رجالي 405
      • تعليق صوتي نسائي 262
    • أداء صوتي 120
      • غناء 39
      • رد آلي IVR 51
      • دوبلاج 30
    • إنتاج صوتي 182
      • هندسة صوتية 84
      • إنتاج وتلحين موسيقي 61
      • إنتاج كتب صوتية 26
      • بودكاست 11
    • صوتيات الذكاء الاصطناعي 24
    • أخرى 9
  • أسلوب حياة 544
    • تنمية شخصية 338
      • استشارات شخصية 293
      • توجيه وإرشاد مهني 45
    • صحة وجمال 100
      • صحة وتغذية 65
      • لياقة بدنية 24
      • موضة وجمال 11
    • مهارات حياتية وترفيه 92
      • فنون وحرف 31
      • سياحة وسفر 37
      • تعليم الطبخ 16
      • ألعاب 8
    • أخرى 14
  • كتابة وترجمة 8945
    • محتوى مواقع 1182
      • مقالات وتدوينات 1051
      • صفحات الموقع الأساسية 50
      • محتوى صفحات هبوط 14
      • كتابة بروفايل شركات 67
    • محتوى دراسي ومهني 1366
      • إعداد وكتابة بحوث 698
      • كتابة سيرة ذاتية 536
      • بناء بروفايل لينكدإن 111
      • كتابة طلبات منح 21
    • تحسين المحتوى 896
      • تدقيق لغوي 310
      • خدمات تلخيص 224
      • تنسيق المحتوى 281
      • صياغة وفحص اقتباس 81
    • محتوى سوشيال ميديا 390
      • كتابة منشورات سوشيال 295
      • خطة محتوى سوشيال 95
    • ترجمة 1421
      • إنجليزية للعربية والعكس 1192
      • فرنسية للعربية والعكس 57
      • تركية للعربية والعكس 28
      • ألمانية للعربية والعكس 29
      • صينية للعربية والعكس 13
      • ترجمة لغات أخرى 102
    • كتابة إبداعية 443
      • كتابة قصة قصيرة 233
      • كتابة شعر 71
      • تأليف كتاب 78
      • كتابة كلمات الأغاني 22
      • أخرى 38
    • محتوى متخصص 389
      • محتوى طبي وصحي 142
      • محتوى علمي 84
      • محتوى قانوني 57
      • محتوى تقني 36
      • محتوى رياضي 15
      • محتوى ديني وتاريخي 13
      • محتوى مالي واقتصادي 19
      • محتوى إخباري وسياسي 7
      • أخرى 16
    • محتوى تسويقي 258
      • نصوص إعلانية 151
      • وصف منتجات 92
      • رسائل بريد إلكتروني 15
    • كتابة سيناريو 271
      • سيناريو يوتيوب 103
      • سيناريو فيديوهات قصيرة 42
      • سيناريو فيديو سوشيال 39
      • سيناريو أفلام ومسلسلات 29
      • محتوى بودكاست 19
      • أخرى 39
    • تفريغ نصوص 2239
      • تفريغ PDF وصور 1181
      • تفريغ صوت وفيديو 1058
    • محتوى الذكاء الاصطناعي 29
    • أخرى 61
  • بيانات 7532
    • الحصول على البيانات 671
      • استخراج بيانات 481
      • جمع بيانات 190
    • تحليل ومعالجة بيانات 3666
      • تحليل بيانات 3165
      • معالجة بيانات 501
    • إدارة بيانات 2218
      • إدخال بيانات 1805
      • قواعد بيانات 413
    • عرض مرئي للبيانات 939
      • لوحات بيانات 738
      • رسوم ومخططات بيانية 116
      • نظم معلومات جغرافية GIS 85
    • أخرى 30
  • تعليم عن بعد 1506
    • تعلم المهارات الرقمية 436
      • تعلم البرمجة 301
      • تعلم الذكاء الاصطناعي 13
      • تعلم التسويق الرقمي 77
      • تعلم تصميم الجرافيك 36
      • تعلم الفيديو والأنيميشن 9
    • تعلم العلوم المتخصصة 418
      • تعلم الرياضيات 124
      • شروحات هندسية 62
      • شروحات طبية 63
      • تعلم العلوم 56
      • تعلم المحاسبة 35
      • تعلم القرآن الكريم 78
    • تعلم اللغات 256
      • تعلم اللغة الإنجليزية 165
      • تعلم اللغة العربية 59
      • تعلم اللغة الفرنسية 12
      • تعلم لغات أخرى 20
    • تدريب وحل واجبات 218
      • مساعدة بحل الواجبات 109
      • حقائب تدريبية 109
    • استشارات أكاديمية وتعليمية 50
    • أخرى 128

يرجى الإنتظار

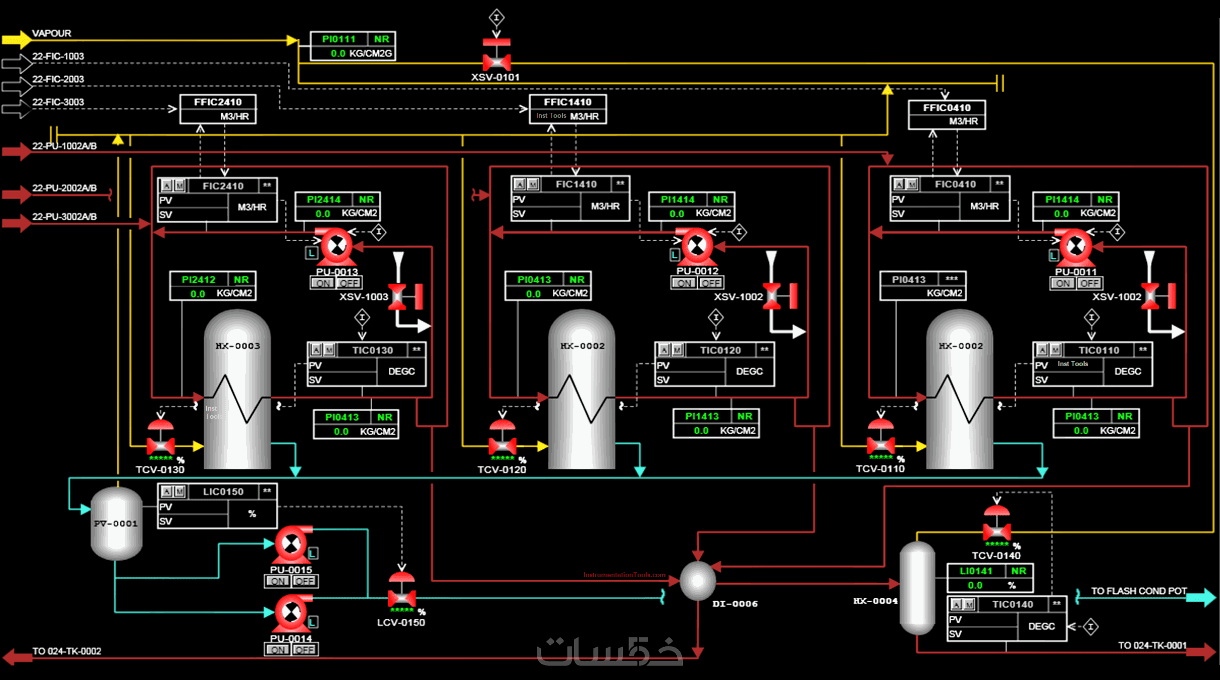
تصميم دوائر الكلاسيك كنترول Classic control

هندسة وعمارة / أخرى
  • (0)
تبدأ من 5.00$

عمل جداول زمنية وجداول تكاليف للمشروعات الهندسية

هندسة وعمارة / أخرى
  • (0)
تبدأ من 5.00$

نمذجة مشاريع باستخدام برنامج Revit

هندسة وعمارة / أخرى
  • (0)
تبدأ من 10.00$

إعداد BOQ كامل لأعمال الكهرباء – توزيع – إنارة – لوحات

هندسة وعمارة / أخرى
  • (0)
تبدأ من 10.00$

تصميم الدوائر المنطقية والإلكترونيات الرقمية باستخدام بروتس

هندسة وعمارة / أخرى
  • (0)
تبدأ من 5.00$

التحكم والمراقبة باستخدام SCADA system

هندسة وعمارة / أخرى
  • (0)
تبدأ من 10.00$

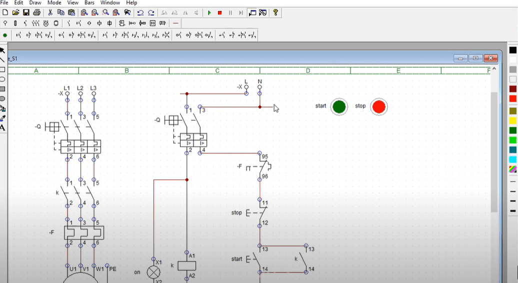
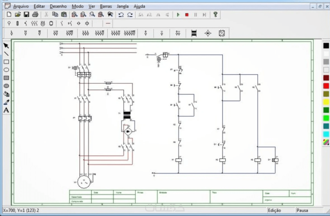
برجمة دوائر تحكم كهربائية بكل سهولة

هندسة وعمارة / أخرى
  • (1)
تبدأ من 10.00$

برمجة لوحدات PLC وتطوير SCADA HMI باحترافية Ladder – STL – SCL

هندسة وعمارة / أخرى
  • (0)
تبدأ من 15.00$

تصميم وبرمجة أنظمة KNX للفلل والمشاريع السكنية

هندسة وعمارة / أخرى
  • (0)
تبدأ من 20.00$

التحكم الصناعي باستخدام PLC

هندسة وعمارة / أخرى
  • (1)
تبدأ من 5.00$

التحكم باستخدام الكلاسيك كنترول

هندسة وعمارة / أخرى
  • (0)
تبدأ من 5.00$

دراسة مشروع مآخذ الكهرباء بصيغة الكترونية

هندسة وعمارة / أخرى
  • (0)
تبدأ من 10.00$

التحكم والمراقبة باستخدام node-red

هندسة وعمارة / أخرى
  • (0)
تبدأ من 10.00$

برمجة أكواد MATLAB وتصميم نماذج Simulink احترافية

هندسة وعمارة / أخرى
  • (0)
تبدأ من 5.00$

برمجة أكواد MATLAB وتصميم نماذج Simulink احترافية

هندسة وعمارة / أخرى
  • (0)
تبدأ من 5.00$

توزيع الإضاءة في الغرف والمكاتب

هندسة وعمارة / أخرى
  • (0)
تبدأ من 10.00$

دراسة وتوزيع الإنارة و تصميمها على حسب الديكور و الأثاث

هندسة وعمارة / أخرى
  • (0)
تبدأ من 10.00$
موقع خمسات
  • حول خمسات
  • كيف يعمل الموقع
  • الأسئلة الشائعة
  • ضمان الحقوق
  • البيع على خمسات
  • مركز المساعدة
مدونة خمسات
  • عرض السعر المخصص: مرونة أكبر في بيع الخدمات على خمسات
  •  الذكاء الاصطناعي والبرمجة: كيف تواكب السوق كمطور؟
  • هكذا تنشئ موقع شخصي يروّج لخدماتك دون خبرة برمجية
  • ما الذي يميز صانع محتوى UGC الناجح؟
  • كيف تروّج لعملك كمستقل وتزيد مبيعاتك؟
مجتمع خمسات
  • نماذج أعمال قمت بتنفيذها
  • طلبات الخدمات غير الموجودة
  • تجارب وقصص المستخدمين
  • أمور عامة حول خمسات
تابعنا
وسائل الدفع المتاحة
  • شروط الاستخدام
  • بيان الخصوصية
  • المستويات
  • التسويق بالعمولة

© 2026 Hsoub. All rights reserved.

يرجى الإنتظار