وصف الخدمة

لو بتبني تطبيق أو موقع جديد، فأهم خطوة لنجاحه هي تصميم "قاعدة بيانات" (Database) قوية ومبنية صح. ده هيوفر عليك مشاكل كتير قدام، ويخلي السيستم سريع ومفهوش تكرار للبيانات.

إيه اللي هقدمهولك؟
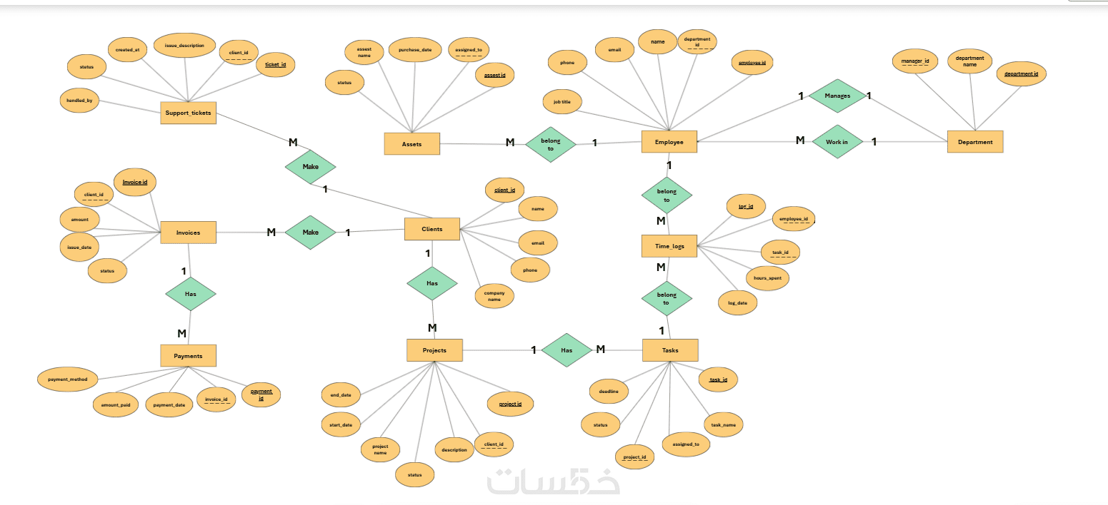
رسم مخططات (ERD): لتوضيح الجداول والعلاقات بشكل مرئي ومفهوم.
هيكلة البيانات (Normalization): تطبيق قواعد (1NF, 2NF, 3NF) لمنع التكرار ورفع كفاءة النظام.
تصميم الجداول والعلاقات: تحديد الـ Primary و Foreign Keys ونوع الروابط.
أكواد SQL جاهزة: تسليم أكواد بناء الجداول (DDL) لتنفيذها فوراً.

ليه تختارني؟
بحكم دراستي لعلوم الحاسب وشغلي كـ Data Analyst، فاهم كويس إزاي أهيكل الداتا بأفضل شكل يخدم البزنس بتاعك ويطلع تقارير دقيقة، بخبرة قوية في الـ SQL وتصميم الأنظمة.

مقابل الخدمة الأساسية هتحصل على:
تصميم قاعدة بيانات مصغرة (من 3 لـ 5 جداول).
تسليم المخطط (ERD) بصيغة (PNG أو PDF) عالية الجودة.


مميزات الخدمة

تصميم دقيق وخالي من التكرار (Normalization)

تطبيق القواعد القياسية لهيكلة البيانات (1NF, 2NF, 3NF) عشان نضمن كفاءة السيستم وميبقاش فيه أي بيانات متكررة على الفاضي.

مخططات بصرية واضحة (ERD)

تسليم مخطط مرئي بيوضح كل الجداول، وأنواع البيانات، والعلاقات (Relations) بينها بشكل احترافي يسهل على المبرمجين فهمه وتطبيقه.

أداء عالي وسرعة في الاستعلامات

بناء الجداول وتحديد الـ Primary Keys والـ Foreign Keys بطريقة تضمن سرعة استرجاع البيانات وتحسين أداء التطبيق أو الموقع بتاعك.


معرض الأعمال


ما الذي ستستلمه

مخطط قاعدة البيانات (ERD)

هسلمك المخطط النهائي متصمم بشكل مرئي واحترافي، بصيغة صورة عالية الجودة (PNG) أو ملف (PDF)، عشان يوضح كل الجداول والعلاقات بوضوح لأي مبرمج هيشتغل على المشروع.

ملف أكواد الجداول (SQL Script)

هسلمك ملف (SQL) فيه كل الأكواد (DDL) الجاهزة لإنشاء الجداول، وأنواع البيانات، والـ Primary/Foreign Keys، تقدر تعملها Run مباشرة على الداتا بيز بتاعتك وتشتغل فوراً.

شراء الخدمة

سعر الخدمة
$5.00
تطويرات اختيارية

كتابة اهم 10 SQL Queries مخصصة لاستخراج تحليلات (insights) لفهم بياناتك 

  • 10 دولار
  • يوم واحد

بطاقة الخدمة

بطاقة الخدمة

شراء الخدمة

سعر الخدمة
$5.00
تطويرات اختيارية

كتابة اهم 10 SQL Queries مخصصة لاستخراج تحليلات (insights) لفهم بياناتك 

  • 10 دولار
  • يوم واحد

كلمات مفتاحية