رسم مخطط قواعد البيانات ERD وتسليم سكربت SQL جاهز

وصف الخدمة

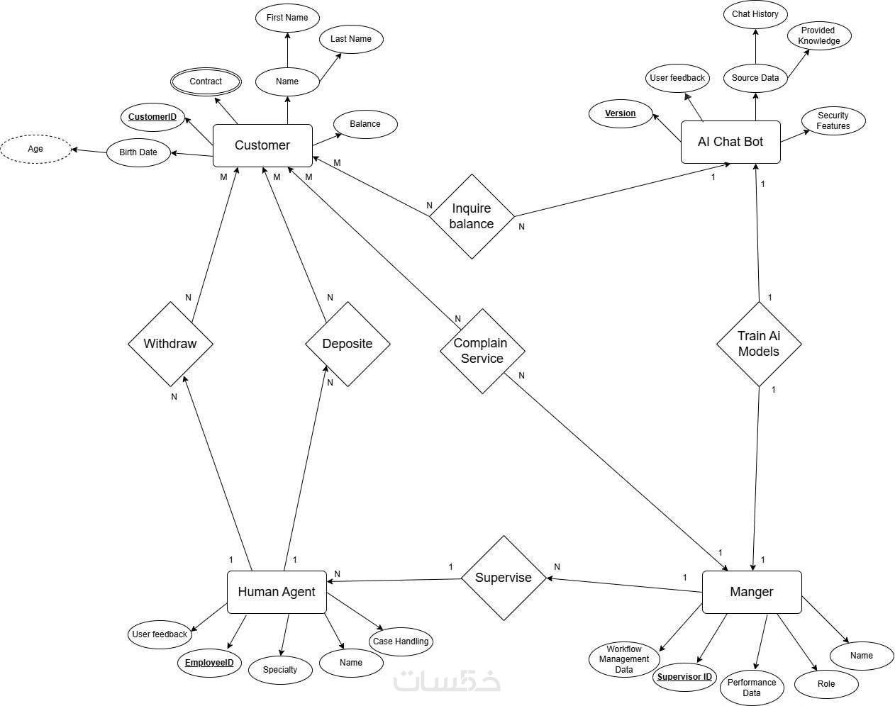
ما الذي سيتم تنفيذه بالضبط؟

تصميم مخطط قاعدة بيانات (ERD) يصل إلى 30 جدول حسب الباقة.
تحديد المفاتيح الأساسية والخارجية (Primary & Foreign Keys) بشكل دقيق.
إنشاء سكربت SQL كامل باستخدام SQL Server.
كتابة استعلامات SQL جاهزة تشمل: إدخال البيانات، عرضها، تعديلها، حذفها، وربط الجداول (INSERT, SELECT, UPDATE, DELETE, JOIN).
ضمان أن التصميم متوافق مع معايير قواعد البيانات الجيدة وخالٍ من الأخطاء.

كيفية العمل؟
تزودني بفكرة المشروع أو تفاصيل الجداول والعلاقات المطلوبة.
أقوم بتحليل البيانات وتصميم المخطط المناسب باستخدام draw.io.
أكتب سكربت SQL كامل وأتأكد من تنفيذه بنجاح دون أخطاء.
أضيف استعلامات SQL كمثال عملي لكيفية استخدام القاعدة.
أراجع العمل بالكامل وأسلمه لك في ملف مضغوط مرتب (المخطط + السكربت).


مميزات الخدمة

تعديلات مجانية

إضافة حتى جدولين مجانًا لو احتجت توسع بسيط بعد التسليم.


معرض الأعمال


ما الذي ستستلمه

ما الذي ستحصل عليه ؟

مخطط ERD احترافي وواضح (PNG أو PDF).
سكربت SQL جاهز لإنشاء الجداول.
ملفات منظمة وسهلة الفهم والاستخدام مباشرة.
دعم للإجابة عن استفساراتك بعد التسليم.

شراء الخدمة

سعر الخدمة
$10.00

بطاقة الخدمة