وصف الخدمة

هل لديك فكرة مشروع او نظام وتحتاج الى قاعدة بيانات منظمة واحترافية؟

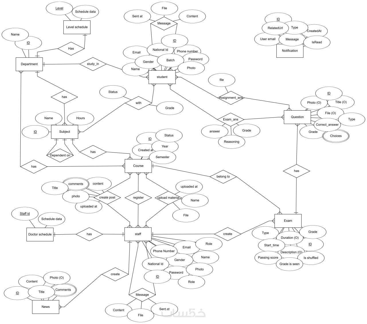
ساقوم بتصميم قاعدة بيانات متكاملة باستخدام SQL Server بداية من تحليل الفكرة وحتى انشاء الجداول والعلاقات مع مراعاة افضل الممارسات لضمان اداء عالي ومنع تكرار البيانات

الخدمة الأساسية تشمل:
تصميم قاعدة بيانات لمشروع بحد أقصى 6 جداول مع انشاء العلاقات الاساسية بينها وتصميم ERD وتطبيق Normalization حتى 3NF وتسليم ملف SQL Script كامل

في حالة احتياج عدد جداول اكبر او متطلبات اضافية يتم الاتفاق على تطويرات اضافية


ماذا اقدم في هذه الخدمة؟

1. تحليل فكرة المشروع
2. تصميم ERD (Entity Relationship Diagram)
3. Mapping من ERD إلى Tables
4. تطبيق Normalization حتى 3NF (العلاقات المحسنة)
5. انشاء الجداول والعلاقات (Primary & Foreign Keys)
6. تسليم SQL Script كامل وجاهز للتنفيذ


مميزات الخدمة

1. خبرة قوية في Database Design
2. تصميم عملي قابل للتوسع
3. كود منظم وسهل الفهم


معرض الأعمال


ما الذي ستستلمه؟

1. ملف(sql.) به ال Script
2. صورة او ملف pdf يحتوي علي ال ERD + ملف word يحتوي علي ال logical schema

شراء الخدمة

سعر الخدمة
$5.00
تطويرات اختيارية

اضافة تصميم وتنفيذ حتي 6 جداول اضافية مع العلاقات اللازمة

  • 5 دولار
  • يوم واحد

اضافة stored procedures لتنفيذ العمليات الاساسية +اضافة بيانات تجريبية لاختبار قاعدة البيانات

  • 5 دولار
  • يوم واحد

بطاقة الخدمة

بطاقة الخدمة

شراء الخدمة

سعر الخدمة
$5.00
تطويرات اختيارية

اضافة تصميم وتنفيذ حتي 6 جداول اضافية مع العلاقات اللازمة

  • 5 دولار
  • يوم واحد

اضافة stored procedures لتنفيذ العمليات الاساسية +اضافة بيانات تجريبية لاختبار قاعدة البيانات

  • 5 دولار
  • يوم واحد