ساقوم بتصميم مخطط ERD مستخرج من الداتا الخاصة بك
سأوفر لك تصميمًا احترافيًا يعكس العلاقات بين الجداول بوضوح لمخطط ERD (Entity-Relationship Diagram) لقاعدة بياناتك
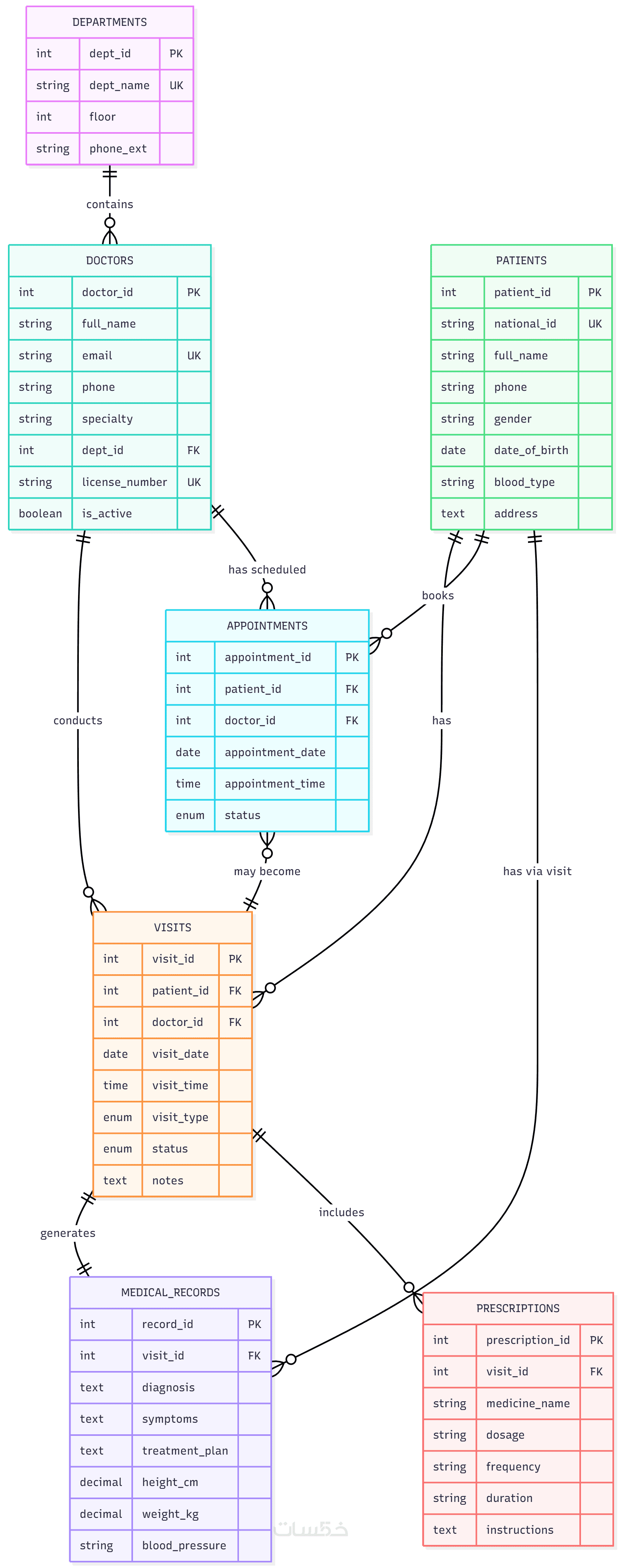
ماذا ستحصل عليه؟
مخطط يشمل 7 جداول مع تحديد العلاقات بينها.
تعريف الكيانات (Entities) والخصائص (Attributes) لكل جدول.
توضيح أنواع العلاقات (واحد-لواحد، واحد-لعدة، عدة-لعدة).
ضبط المفاتيح الأساسية والخارجية لضمان تكامل البيانات.
أقدم لك تصميم مخطط ERD مكتمل واحترافي بأفضل الأدوات الحديثة (مثل Mermaid )
تنفيذ احترافي في وقت قياسي
ملف يحتوي على مخطط ERD احترافي لقاعدة البيانات (حتى 7 جداول), Mermaid ediagram
توضيح العلاقات بين الجداول والمفاتيح الأساسية والخارجية
إمكانية إجراء 3 تعديلات بناءً على ملاحظات العميل
اقامة قاعدة البانات للdiagram
5.00
|
اقامة قاعدة البانات للdiagram
5.00
|