.Yara H

  • مهندس برمجيات
  • بائع مستوى 1
  • مصر
  • الملف الشخصي
  • الخدمات

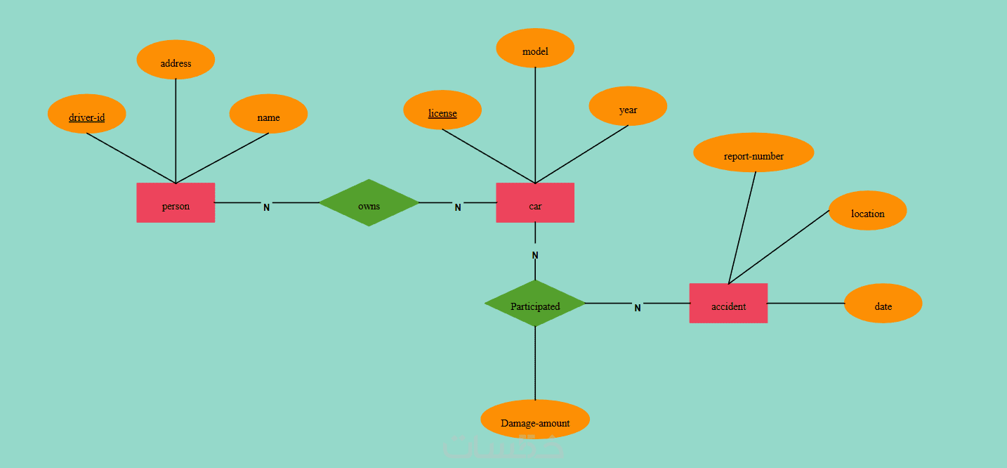
انشاء تصميم ERD باحتراف و دقه عالية

برمجة وتطوير / أخرى
  • (0)
تبدأ من 5.00$

تنظيف و تحضير تجهيز البيانات لل machine learning models

برمجة وتطوير / برمجة بايثون
  • (0)
تبدأ من 5.00$

تصنيف صور باستخدام keras and machine learning

برمجة وتطوير / برمجة بايثون
  • (0)
تبدأ من 5.00$
موقع خمسات
  • حول خمسات
  • كيف يعمل الموقع
  • الأسئلة الشائعة
  • ضمان الحقوق
  • البيع على خمسات
  • مركز المساعدة
مدونة خمسات
  • كيف تستغل مهاراتك كصانع محتوى لزيادة دخلك؟
  • كيف ترفع معدل نجاح التواصلات في خمسات؟
  • نصائح عملية للحصول على خدمة تحقق أهدافك
  • كيف تدير سمعتك الرقمية في العمل الحر؟
  • الخطوات الأساسية للانطلاق بثقة على خمسات
مجتمع خمسات
  • نماذج أعمال قمت بتنفيذها
  • طلبات الخدمات غير الموجودة
  • تجارب وقصص المستخدمين
  • أمور عامة حول خمسات
تابعنا
وسائل الدفع المتاحة
  • شروط الاستخدام
  • بيان الخصوصية
  • المستويات
  • التسويق بالعمولة

© 2025 Hsoub. All rights reserved.

يرجى الإنتظار