وصف الخدمة

أقدم خدمة احترافية في تصميم قواعد البيانات (Database Design) بدءًا من تحليل المتطلبات وحتى بناء نموذج بيانات جاهز للتنفيذ.

ماذا أقدم لك:
تحليل النظام وفهم المتطلبات بدقة
تصميم ERD (Entity Relationship Diagram) بشكل احترافي ومنظم
تحويل ERD إلى Relational Schema
تحديد Primary Keys و Foreign Keys بشكل صحيح
تصميم العلاقات بين الجداول (One-to-One / One-to-Many / Many-to-Many)
تنظيم الجداول بطريقة تقلل التكرار وتحسن الأداء

تشمل الخدمة الأساسية تصميم قاعدة بيانات واحدة فقط لنظام بسيط إلى متوسط التعقيد مثل (نظام مبيعات أو جامعة أو مستشفى بسيط).

ويشمل التسليم:

تحليل نظام واحد فقط
تصميم ERD حتى 5 جداول تقريبًا
تحويل التصميم إلى Relational Schema
تحديد Primary & Foreign Keys
توضيح العلاقات الأساسية بين الجداول
تسليم مخطط واضح ومنظم (ERD + Schema)

لا تشمل الخدمة الأساسية المشاريع الكبيرة أو متعددة السيناريوهات، ويمكن طلب ذلك كتطوير إضافي.


مميزات الخدمة

تصميم قواعد بيانات وفق أفضل الممارسات الصناعية

تصميم قواعد بيانات احترافي يعتمد على Industry Best Practices لضمان كفاءة الأداء وسهولة التوسع.

تحليل الأنظمة الواقعية

فهم وتحليل الأنظمة المختلفة بدقة وبناء نموذج بيانات يعكس الواقع بشكل صحيح.

تحويل المتطلبات إلى نموذج جاهز للتنفيذ

تحويل الأفكار إلى تصميم منطقي (Logical Model) يمكن تطبيقه مباشرة في قواعد البيانات.

التعامل مع العلاقات المعقدة

تصميم العلاقات بين البيانات بطريقة منظمة تقلل التكرار وتضمن أداء أفضل.

تصميم مناسب لمشاريع Data Engineering

تصميم مناسب للتحليل والتقارير وBI Systems.


معرض الأعمال


ما الذي ستستلمه

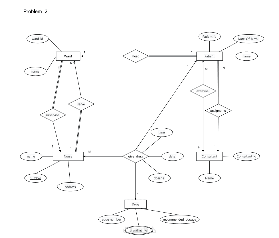
ERD Diagram واضح ومنظم

مخطط يوضح شكل الجداول والعلاقات بينها بطريقة سهلة الفهم.

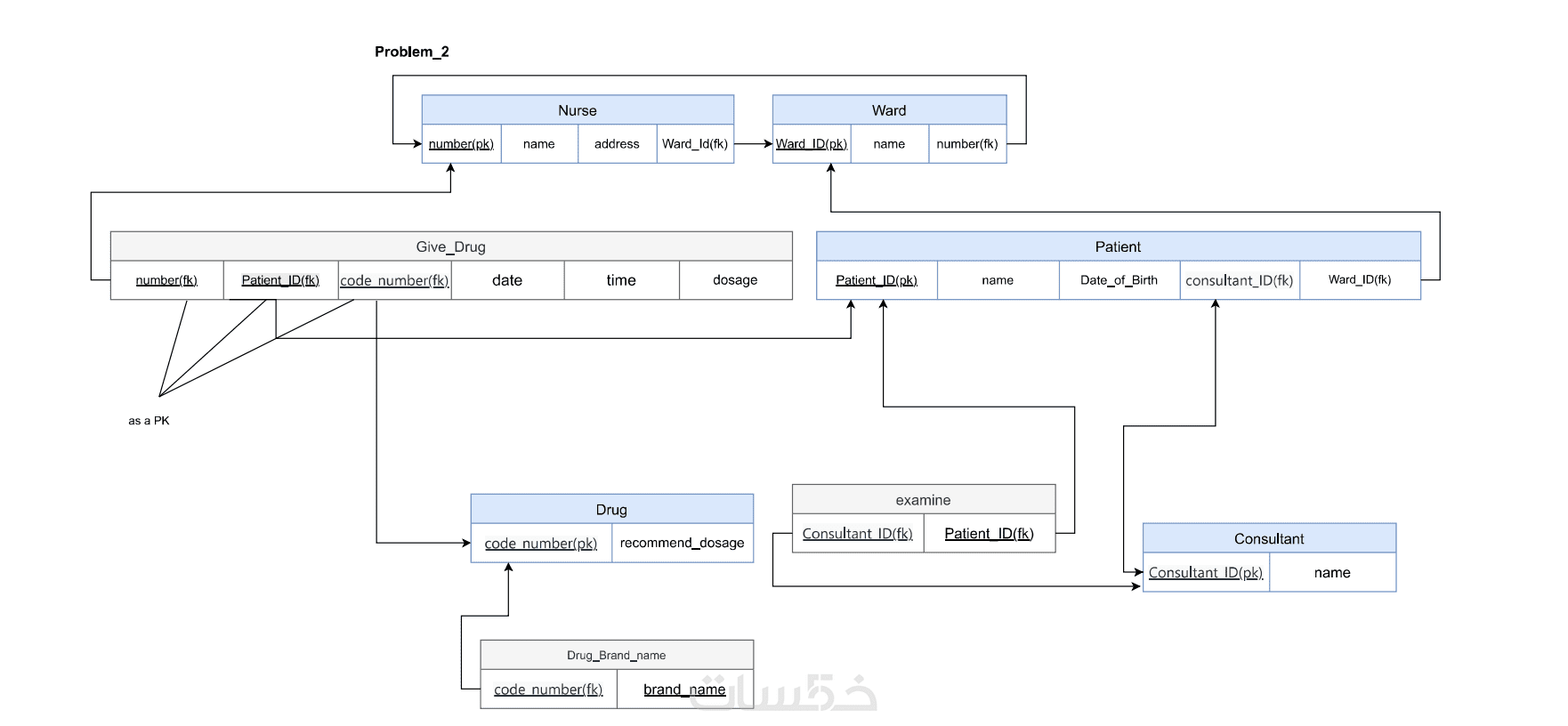
Database Schema كامل يحتوي على الجداول والعلاقات والمفاتيح

تصميم تفصيلي لهيكل قاعدة البيانات يشمل الجداول والمفاتيح الأساسية والخارجية.

شرح مبسط للتصميم وطريقة عمله

توضيح مختصر لفكرة التصميم وكيفية عمل العلاقات بين البيانات.

شراء الخدمة

سعر الخدمة
$5.00
تطويرات اختيارية

توسيع حجم النظام ( 6-10 جداول )

  • 5 دولار
  • يومين

تحويل ERD الى 3NF

  • 5 دولار
  • يومين

تصميم نظام اضافي مستقل

  • 5 دولار
  • يومين

رسم ERD احترافي (Diagram)

  • 5 دولار
  • يوم واحد

بطاقة الخدمة

بطاقة الخدمة

شراء الخدمة

سعر الخدمة
$5.00
تطويرات اختيارية

توسيع حجم النظام ( 6-10 جداول )

  • 5 دولار
  • يومين

تحويل ERD الى 3NF

  • 5 دولار
  • يومين

تصميم نظام اضافي مستقل

  • 5 دولار
  • يومين

رسم ERD احترافي (Diagram)

  • 5 دولار
  • يوم واحد