وصف الخدمة

هل لديك فكرة مشروع وتريد تحويلها إلى تصميم احترافي قبل البدء في البرمجة؟

أقدم لك خدمة تصميم الأنظمة البرمجية (Software & System Design) بشكل متكامل يساعدك على بناء مشروعك بطريقة منظمة وقابلة للتنفيذ.


ما الذي ستحصل عليه:

1. تحليل الفكرة وتحويلها إلى System Design واضح
2. كتابة Software Requirements (Functional & Non-Functional)
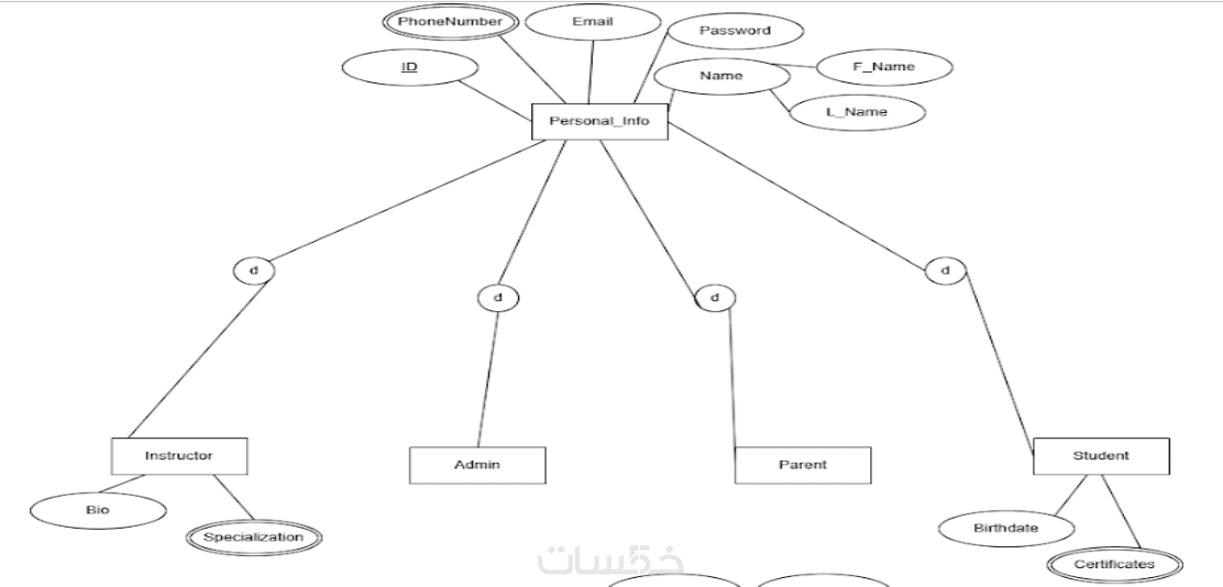
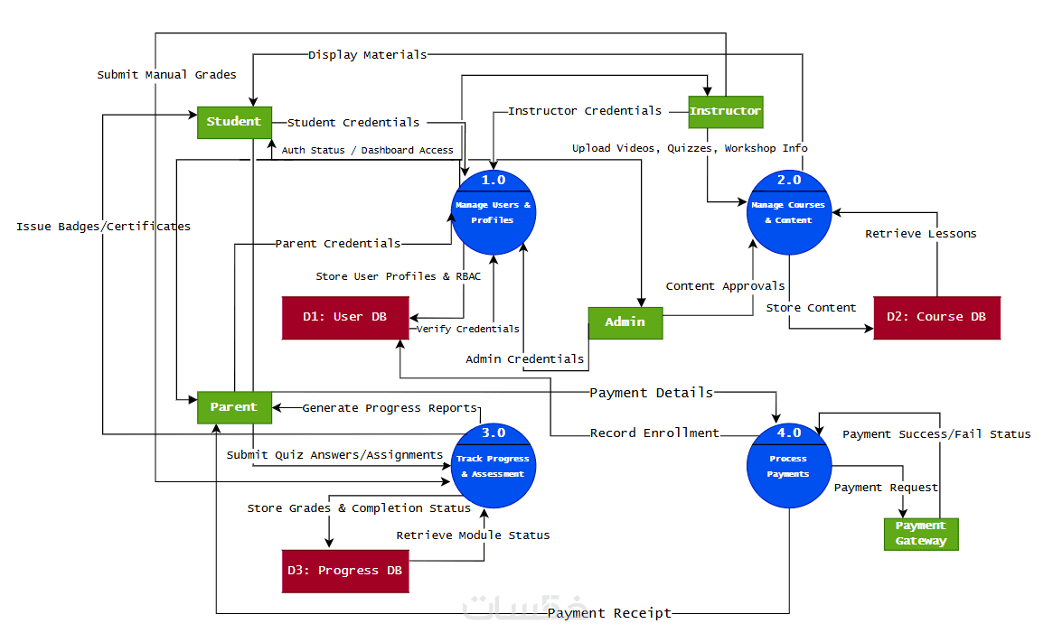
3. تصميم Data Flow Diagrams (DFD Level 0 & Level 1 & Level 2 (if needed) )


مناسبة لـ:

1. أصحاب المشاريع
2. المطورين قبل بدء التنفيذ
3. الطلبة (للفهم والتصميم وليس مجرد الحل)


لماذا تختارني؟

1. تنظيم احترافي مطابق لمفاهيم Software Engineering
2. تصميم واضح يسهل تحويله إلى كود
3. اهتمام بالتفاصيل والدقة


معرض الأعمال

شراء الخدمة

سعر الخدمة
$5.00
تطويرات اختيارية

Use Case & Sequence Diagram

  • 10 دولار
  • يومين

ERD Diagram

  • 5 دولار
  • يوم واحد

Relational schema

  • 10 دولار
  • يوم واحد

pdf شرح بالتفصيل للتصميم

  • 5 دولار
  • يوم واحد

عرض تقديمي للاجتماعات (10 شرائح)

  • 5 دولار
  • يوم واحد

بطاقة الخدمة

بطاقة الخدمة

شراء الخدمة

سعر الخدمة
$5.00
تطويرات اختيارية

Use Case & Sequence Diagram

  • 10 دولار
  • يومين

ERD Diagram

  • 5 دولار
  • يوم واحد

Relational schema

  • 10 دولار
  • يوم واحد

pdf شرح بالتفصيل للتصميم

  • 5 دولار
  • يوم واحد

عرض تقديمي للاجتماعات (10 شرائح)

  • 5 دولار
  • يوم واحد