وصف الخدمة

السلام عليكم ورحمة الله وبركاته،
في البداية، سأحتاج من حضرتك شرحًا كاملًا للموقع.
بعد ذلك، سأبدأ في تصميم (ER Diagram) ومرحلة الربط (Mapping) الخاصة بالموقع.
سأقوم بتصميم أربع (Entities)، مع توضيح العلاقات بينها (Relationships)
مع مراعاة كل من درجة العلاقة (Cardinality) ونوع المشاركة (Participation).
وفي حال رغبتك في إجراء أي تعديلات، يسعدني تنفيذها كما تراه مناسبًا.


مميزات الخدمة

مميزاتي:

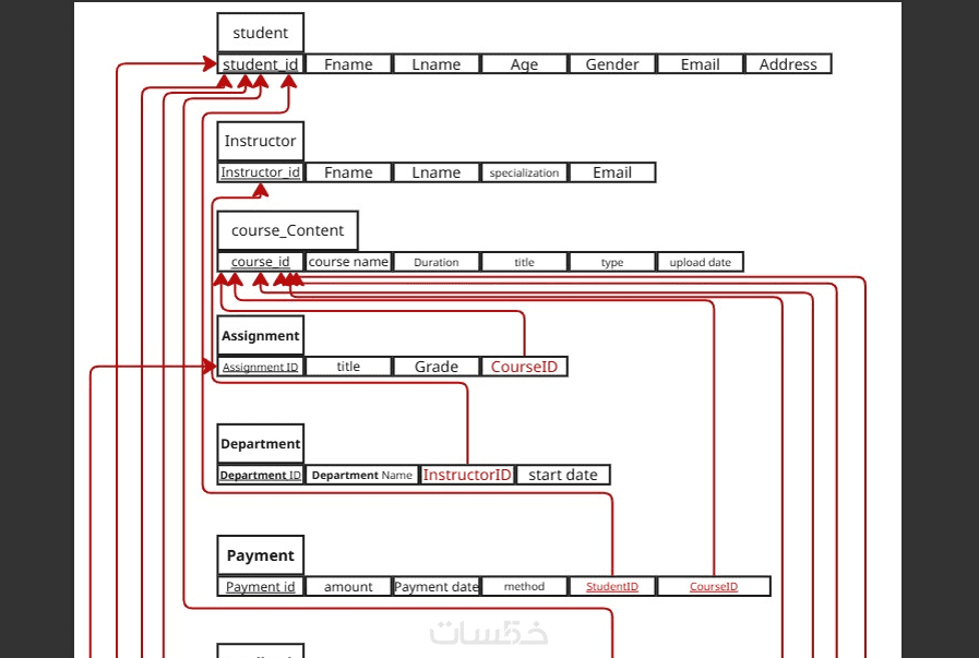
تصميم ER Diagram احترافي يوضح الهيكل العام لقاعدة البيانات بطريقة منظمة وواضحة.
تصميم العلاقات بين (Entities) مع الاهتمام الكامل بدرجة العلاقة (Cardinality) ونوع المشاركة (Participation).
تحويل الـ ER Diagram إلى شكل منطقي قابل للتنفيذ في أنظمة قواعد البيانات.
في حال وجود ملاحظات أو رغبة في تعديل أي جزء من التصميم، يتم تنفيذها بكل ترحيب وبدون أي تعقيد.


معرض الأعمال


ما الذي ستستلمه

ما سأسلمه للعميل:

1. ملف فيه ER Diagram مرسوم بوضوح ل 4 (Entities) أساسية في المشروع
2. تحديد التفاصيل الخاصة ب (Relationships) ل ملف ER Diagram :
- درجة العلاقة (Cardinality) لكل علاقة (1:1، 1:N، N:M).
- نوع المشاركة (Participation): هل ال (Entity) مشارك بشكل جزئي أو كلي في العلاقة.
تحويل الـ ER Diagram ل Logical Mapping لتوضيح أسماء الجداول، الأعمدة، وأنواع العلاقات.
أي تعديلات تطلبها قبل التسليم النهائي.

شراء الخدمة

سعر الخدمة
$10.00
تطويرات اختيارية

اضافة 2 (Entities) مع (Relationships) 

  • 5 دولار
  • يوم واحد

اضافة 2 (Table)

  • 5 دولار
  • يوم واحد

تعديل علي Diagram كامل 

  • 10 دولار
  • يوم واحد

تعديل علي Diagram & Relationships كامل 

  • 20 دولار
  • يوم واحد

شراء Database لموقع تعليمي يحاكي مواقع كورسيرا و يوديمي 

  • 50 دولار
  • يوم واحد

بطاقة الخدمة

بطاقة الخدمة

شراء الخدمة

سعر الخدمة
$10.00
تطويرات اختيارية

اضافة 2 (Entities) مع (Relationships) 

  • 5 دولار
  • يوم واحد

اضافة 2 (Table)

  • 5 دولار
  • يوم واحد

تعديل علي Diagram كامل 

  • 10 دولار
  • يوم واحد

تعديل علي Diagram & Relationships كامل 

  • 20 دولار
  • يوم واحد

شراء Database لموقع تعليمي يحاكي مواقع كورسيرا و يوديمي 

  • 50 دولار
  • يوم واحد