وصف الخدمة

هل لديك فكرة تطبيق، موقع، أو نظام وتريد توثيقها بشكل احترافي قبل بدء التطوير؟
سأقوم بإعداد مستند تحليل الأعمال (Business Requirements Document - BRD) شامل وواضح يعبّر عن جميع احتياجاتك ومتطلبات المشروع.
الخدمة الأساسية تشمل:

1- تحليل أولى لفكرتك بناءً على وصفك (حتى 3 متطلبات رئيسية).
2- عدد 3 صفحات من مستند BRD منسق وجاهز للطباعة (PDF أو Word).
3- توضيح نطاق المشروع (In/Out of Scope) و الأهداف العامة.
4- قسم واحد من التحليل مثل (المتطلبات الوظيفية أو تحليل أصحاب المصلحة).
5-مراجعة واحدة مجانية بعد التسليم للتعديلات البسيطة.


مميزات الخدمة

تسليم في الوقت المحدد وبجودة عالية

ألتزم تمامًا بموعد التسليم المتفق عليه، مع تقديم ملف منسق واحترافي يلبّي جميع المتطلبات المتفق عليها دون تأخير.

استخدام أدوات تحليل حديثة

يتم استخدام أدوات وأساليب احترافية لتوضيح العلاقات والعمليات داخل المشروع بطريقة مرئية تساعد على الفهم السريع واتخاذ القرارات بدقة.

فهم عميق لمجال الأعمال والتقنية

أمتلك خبرة في تحليل الأنظمة التقنية وفهم متطلبات السوق، مما يساعد على تحويل الفكرة إلى تحليل عملي قابل للتنفيذ على أرض الواقع.

تواصل مستمر أثناء التنفيذ ومراجعة مجانية بعد التسليم

أبقى على تواصل دائم مع العميل لمناقشة التفاصيل أثناء إعداد المستند، مع إمكانية إجراء تعديل مجاني بعد التسليم لضمان رضاه التام.


معرض الأعمال


ما الذي ستستلمه

مقدمة وتعريف بالمشروع

الغرض: شرح الفكرة الأساسية للمشروع. ما هو المشروع؟ لماذا نقوم به الآن؟

الخلفية: وصف المشكلة أو الفرصة الحالية التي أدت إلى الحاجة لهذا المشروع.

الرؤية: نظرة مستقبلية مختصرة عما سيبدو عليه الوضع بعد نجاح المشروع.

نبذة عن الحل: شرح مبسط وعالي المستوى للمنتج أو الخدمة أو النظام الذي سينتجه المشرو

الأهداف ومؤشرات النجاح

هنا نحدد ماذا نريد تحقيقيًا بالضبط وكيف سنقيس هذا النجاح.
الأهداف: يجب أن تكون أهداف المشروع ذكية (SMART): محددة، قابلة للقياس، قابلة للتحقيق، ذات صلة، ومحددة بزمن.

نطاق العمل

هذا القسم يرسم الحدود حول المشروع، ويجيب على سؤال: "ما الذي يدخل في المشروع وما الذي لا يدخل؟"
ما يدخل في النطاق (In-Scope): قائمة بجميع الميزات والوظائف والمهام والتسليمات التي سيعمل عليها فريق المشروع.

تحليل أصحاب المصلحة

أصحاب المصلحة هم كل شخص أو جهة تتأثر بالمشروع أو يمكنها التأثير عليه. هذا التحليل يحدد من هم هؤلاء الأشخاص وكيف نتعامل معهم.
تحديد أصحاب المصلحة: قائمة بالأسماء والأدوار (مثل: راعي المشروع، مدير التسويق، المستخدمون النهائيون، فريق تقنية المعلومات).

المتطلبات الوظيفية وغير الوظيفية

المتطلبات الوظيفية (Functional Requirements): تصف سلوك النظام ووظائفه. تجيب على سؤال: "ماذا يجب أن يفعل النظام؟"
المتطلبات غير الوظيفية (Non-Functional Requirements): تصف خصائص وصفات النظام. تجيب على سؤال: "كيف يجب أن يؤدي النظام وظائفه؟"

حالات الاستخدام / السيناريوهات

هي قصص قصيرة تصف تفاعلاً واحداً محدداً بين المستخدم والنظام لتحقيق هدف معين. تساعد في توضيح المتطلبات الوظيفية.

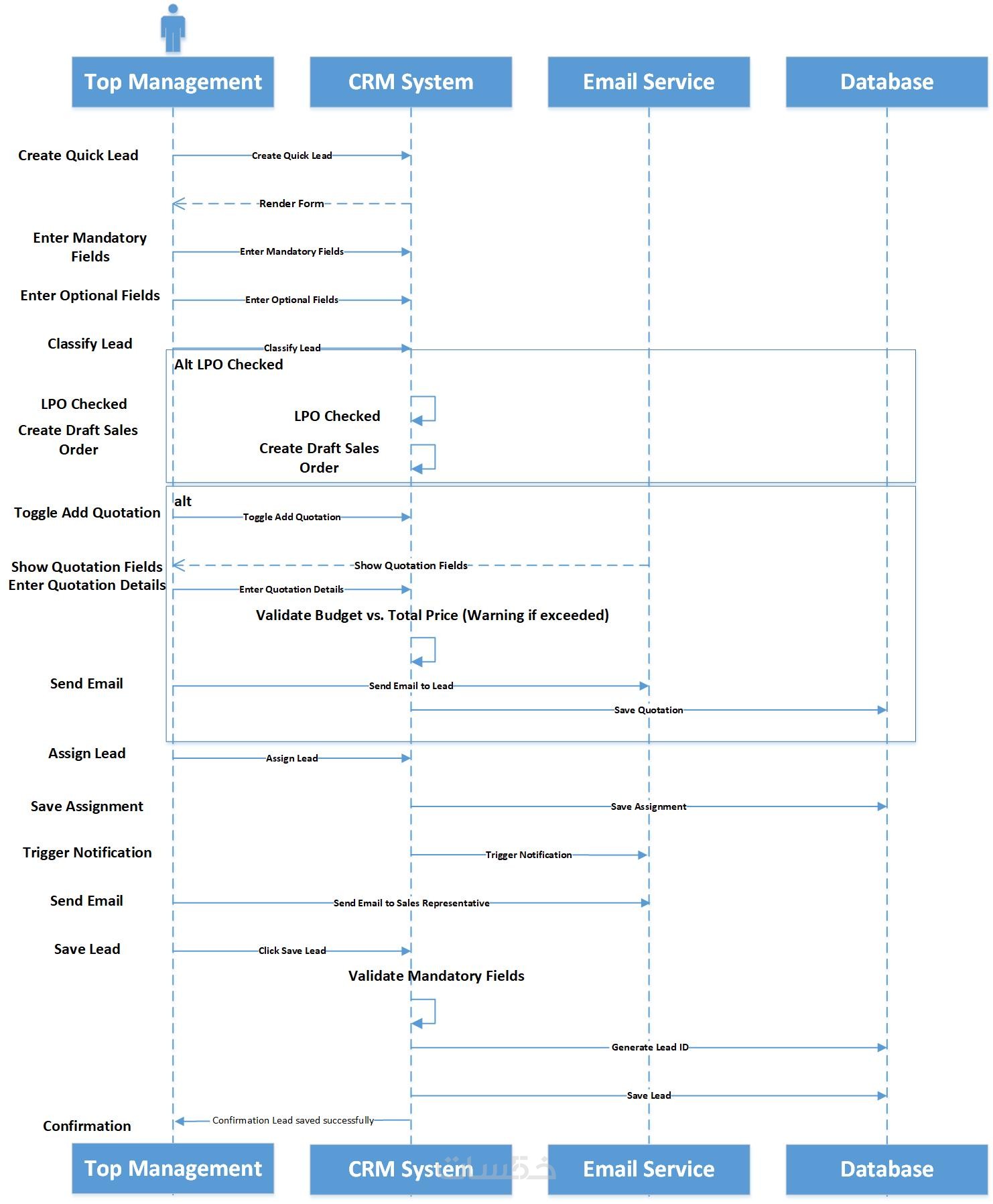
الرسومات التوضيحية المناسبة

مخطط تدفق المستخدم (User Flow Chart): رسم يوضح الخطوات التي يتخذها المستخدم لإنجاز مهمة.
مخطط حالة الاستخدام (Use Case Diagram): رسم يوضح علاقة الممثلين (المستخدمين) بحالات الاستخدام (الوظائف) داخل النظام.
مخطط العمارة (Architecture Diagram): رسم يوضح المكونات التقنية للنظام وكيف تتفاعل مع بعضها (مثل: قاعدة البيانات، الخادم، واجهة المستخدم).

الافتراضات والمخاطر

الافتراضات (Assumptions): أشياء نعتقد أنها صحيحة ونبني خطتنا عليها، لكنها غير مضمونة 100%.

شراء الخدمة

سعر الخدمة
$5.00

بطاقة الخدمة

بطاقة الخدمة

شراء الخدمة

سعر الخدمة
$5.00

كلمات مفتاحية