وصف الخدمة

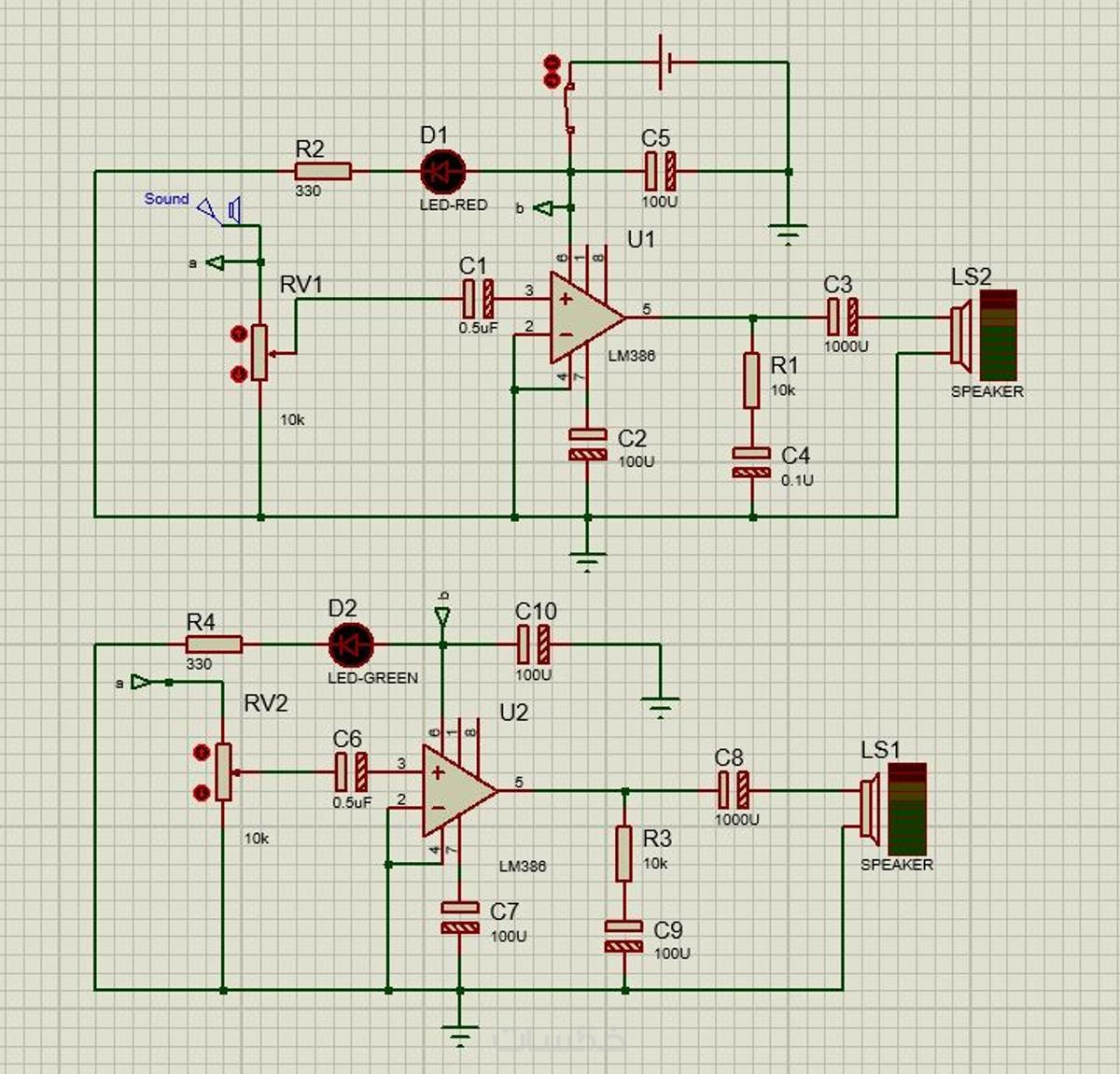
أقدم خدمة تصميم ومحاكاة الدوائر الإلكترونية باستخدام برنامج بروتس.
الخدمة مناسبة لطلاب الهندسة أو لأي شخص يحتاج إلى اختبار الدوائر إلكترونيًا قبل تنفيذها عمليًا.
أمتلك خبرة في تصميم ومحاكاة العديد من الدوائر مثل:
دوائر مكبرات الصوت
دوائر مزودات الطاقة
إجراء محاكاة للدائرة
مشاريع إلكترونية تعليمية
ما الذي ستحصل عليه في الخدمة الأساسية
تصميم دائرة إلكترونية واحدة على برنامج بروتس
إجراء محاكاه للتأكد من عمل الدائرة
تسليم ملف المشروع الخاص ببرنامج بروتس
تنظيم الدائرة بشكل واضح وسهل الفهم
تشمل الخدمة الأساسية تصميم دائرة إلكترونية واحدة بسيطة..


مميزات الخدمة

مميزات الخدمة

تصميم دوائر إلكترونية بشكل احترافي على برنامج بروتس
عمل محاكاه كاملة للتأكد إن الدائرة شغالة قبل التنفيذ
تسليم ملف المشروع كامل على بروتس
تنظيم الدائرة بشكل واضح وسهل الفهم
إمكانية تعديل الدائرة حسب طلبك
مناسب لطلبة هندسة واتصالات وإلكترونيات
خبرة في تصميم دوائر زي دوائر مكبرات الصوت – مزود الطاقة – مولد الإشارة
سرعة في التنفيذ والالتزام بموعد التسليم
إمكانية شرح الدائرة لو محتاج تفهمها


معرض الأعمال

شراء الخدمة

سعر الخدمة
$15.00

بطاقة الخدمة

بطاقة الخدمة

شراء الخدمة

سعر الخدمة
$15.00