وصف الخدمة

-مهندس ميكانيكا متخصص في التصميم الهندسي باستخدام SolidWorks، أقدّم لك تصميمات ثلاثية الأبعاد دقيقة وقابلة للتنفيذ والتصنيع، سواء لمشاريع دراسية أو تطبيقات صناعية حقيقية.

-أستطيع تنفيذ جميع أعمال التصميم الميكانيكي بدءًا من:

تصميم Parts بسيطة أو معقدة
تجميع الأنظمة كاملة Assembly
تصميمات اللحامات Weldments
تصميم Sheet Metal
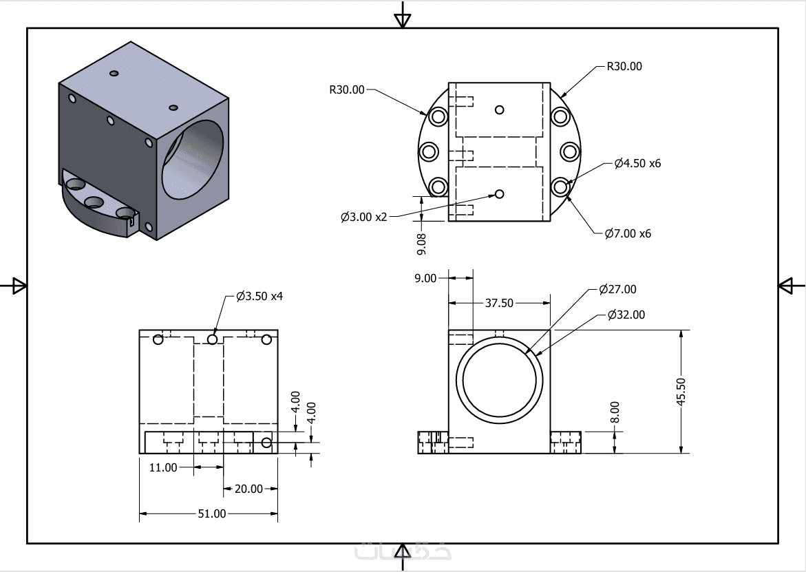
إعداد الرسومات التنفيذية 2D Drawings
عمل فديوهات انيميشن صغيره عن التجميع او الحركه Animation
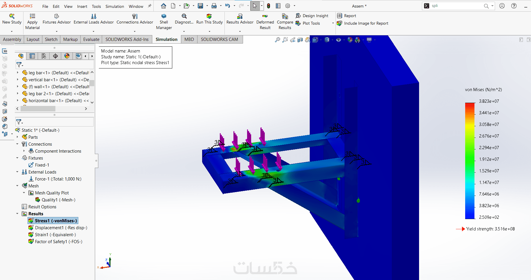
عمل stress analysis
تجهيز الملفات للتصنيع أو الطباعة ثلاثية الأبعاد

-كما أمتلك خبرة في:

تحسين التصميم واكتشاف نقاط الضعف
مراعاة سهولة التصنيع والتجميع بما يتوافق مع محل التصنيع
الالتزام بالمعايير الهندسية والعملية

- يمكن تسليم الملفات بالصيغة التي تناسبك مثل:
sldprt – sldasm – STEP – STL – PDF – DWG – DXF – PNG – JPG

ألتزم بالدقة، سرعة التنفيذ، والتواصل الجيد حتى تصل لأفضل نتيجة ممكنة.
لا تتردد في مراسلتي قبل الطلب لمناقشة فكرتك والتأكد من ملاءمة الخدمة لاحتياجك.

سعر الخدمه لعدد 2 بارت


معرض الأعمال

آراء المشترين

جودة الخدمة
التواصل والمتابعة
التسليم بالموعد
المشتري منذ يوم و7 ساعات

جودة العمل سيء و تفاقنا على شغل ولم ينجزه

جودة الخدمة
التواصل والمتابعة
التسليم بالموعد
المشتري منذ 14 يوم و16 ساعة

جزاك الله خيرا مهندس الشغل تم بأعلى مستوى ، سعيدا جدا بالتعامل معك ثاني مره

شراء الخدمة

سعر الخدمة
$15.00
تطويرات اختيارية

عمل Stress analysis لعدد 1 بارت جديد

  • 10 دولار
  • يوم واحد

عمل Fabrication drawing لعدد 3 بارت 

  • 15 دولار

بطاقة الخدمة

بطاقة الخدمة

شراء الخدمة

سعر الخدمة
$15.00
تطويرات اختيارية

عمل Stress analysis لعدد 1 بارت جديد

  • 10 دولار
  • يوم واحد

عمل Fabrication drawing لعدد 3 بارت 

  • 15 دولار

آراء المشترين

جودة الخدمة
التواصل والمتابعة
التسليم بالموعد
المشتري منذ يوم و7 ساعات

جودة العمل سيء و تفاقنا على شغل ولم ينجزه

جودة الخدمة
التواصل والمتابعة
التسليم بالموعد
المشتري منذ 14 يوم و16 ساعة

جزاك الله خيرا مهندس الشغل تم بأعلى مستوى ، سعيدا جدا بالتعامل معك ثاني مره