وصف الخدمة

أقدم خدمة تصميم وإنشاء قواعد بيانات احترافية باستخدام SQL Server، مع هيكلة منظمة، علاقات صحيحة بين الجداول، وتحسين الأداء لضمان سرعة وكفاءة النظام. أحرص على تسليم قاعدة بيانات نظيفة، آمنة، وقابلة للتطوير، وسأكون عند حسن ظنكم من حيث الجودة والالتزام بالمواعيد.


مميزات الخدمة

ساقدم لك ما يلي :

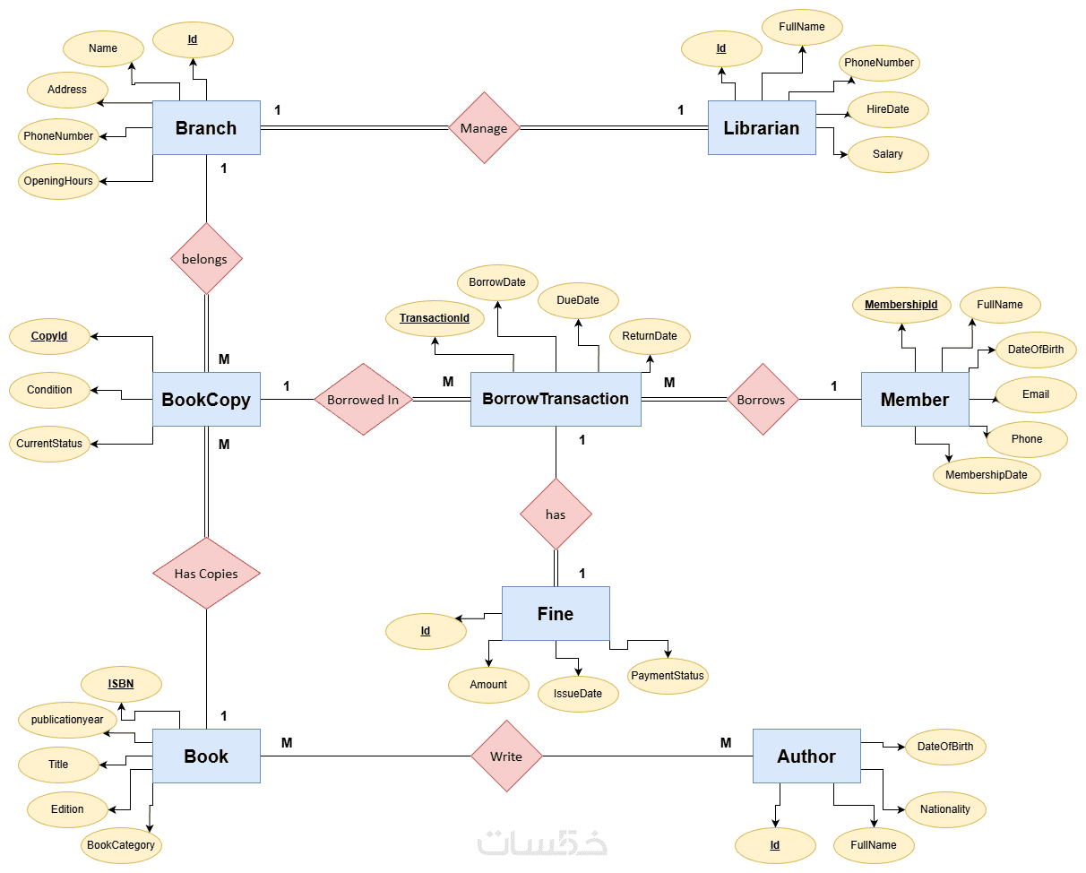
تصميم قواعد بيانات منظمة واحترافية باستخدام SQL Server.
هيكلة الجداول والعلاقات بطريقة سليمة لضمان سلامة البيانات.
قاعدة بيانات قابلة للتطوير والتوسيع مع نمو مشروعك.
تسليم الملفات منظمة وجاهزة للاستخدام مباشرة بدون تعقيد.
التزام كامل بالمواعيد والجودة العالية لضمان رضا العميل.


معرض الأعمال


عدد وحجم البيانات التي سيتم العمل عليها

تشمل الخدمة الأساسية تصميم قاعدة بيانات باستخدام SQL Server حتى 5 جداول مع تحديد العلاقات (Primary & Foreign Keys)، وتنظيم البيانات حتى 1000 سجل، مع تسليم ملف قاعدة البيانات بشكل منظم وجاهز للاستخدام.

شراء الخدمة

سعر الخدمة
$10.00

بطاقة الخدمة

بطاقة الخدمة

شراء الخدمة

سعر الخدمة
$10.00