تصميم ERD و Mapping احترافي لتسهيل كتابة SQL Queries

المشكلة التي تواجهها

هل تعمل على مشروع يحتوي على بيانات متعددة وتحتاج إلى تنظيمها قبل كتابة SQL Queries؟

الكثير من أصحاب المشاريع يواجهون صعوبة في فهم العلاقات بين الجداول، مما يؤدي إلى استعلامات (SQL Queries) غير دقيقة وصعوبة في إدارة البيانات.


الحل الذي أقدمه

أقوم بتحليل بياناتك وإنشاء ERD (Entity-Relationship Diagram) احترافي بالإضافة إلى رسم Mapping كامل للعلاقات بين الجداول. هذا يساعدك على فهم البنية الكاملة للبيانات وضمان كتابة SQL Queries دقيقة وسريعة.


مميزات الخدمة

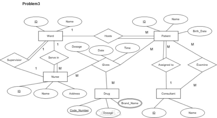
تصميم ERD احترافي

توضيح الكيانات والعلاقات بينها بشكل مرتب وواضح.

Mapping شامل للجداول

شرح كامل لارتباط الجداول والمفاتيح الأساسية والثانوية.

جاهز للـ SQL Queries

تسهيل كتابة Queries بطريقه صحيحه.


معرض الأعمال


تفاصيل الخدمة الأساسية

تصميم ERD حتى 5 جداول
تحديد العلاقات بين الجداول
إعداد Mapping (Primary Key / Foreign Key)
تسليم:
صورة PNG عالية الجودة
ملف PDF
تعديل واحد بعد التسليم


ما الذي ستستلمه

كل ما تحتاجه لتنظيم قاعدة بياناتك وكتابة SQL Queries بسهولة

ERD واضح ومنظم لجميع الجداول والعلاقات
Mapping شامل لكيفية ارتباط الجداول
ملفات PDF أو صور عالية الجودة، مع إمكانية التعديل إذا احتجت
تصميم بسيط وسهل الفهم يساعدك على إدارة البيانات وكتابة SQL Queries بسهولة

شراء الخدمة

سعر الخدمة
$5.00
تطويرات اختيارية

تسليم ERD بصيغة قابله للتعديل 

  • 5 دولار
  • يوم واحد

اضافه حتى 5 جداول الى ال ERD مع تحديد العلاقات بينها  

  • 5 دولار
  • يوم واحد

كتابة اوامر (create table statements)SQL Schema كاملة لكل الجداول مع تحديد Primary Key و Foreign Key

  • 10 دولار
  • يوم واحد

بطاقة الخدمة

بطاقة الخدمة

شراء الخدمة

سعر الخدمة
$5.00
تطويرات اختيارية

تسليم ERD بصيغة قابله للتعديل 

  • 5 دولار
  • يوم واحد

اضافه حتى 5 جداول الى ال ERD مع تحديد العلاقات بينها  

  • 5 دولار
  • يوم واحد

كتابة اوامر (create table statements)SQL Schema كاملة لكل الجداول مع تحديد Primary Key و Foreign Key

  • 10 دولار
  • يوم واحد

كلمات مفتاحية