وصف الخدمة

بتدور على أساس قوي ومنظم لتطبيقك أو مشروعك؟ قاعدة البيانات هي الأساس لأي نظام ناجح، والتصميم الخاطئ منذ البداية يعني مشاكل في الأداء وصعوبة في التوسع مستقبلاً.
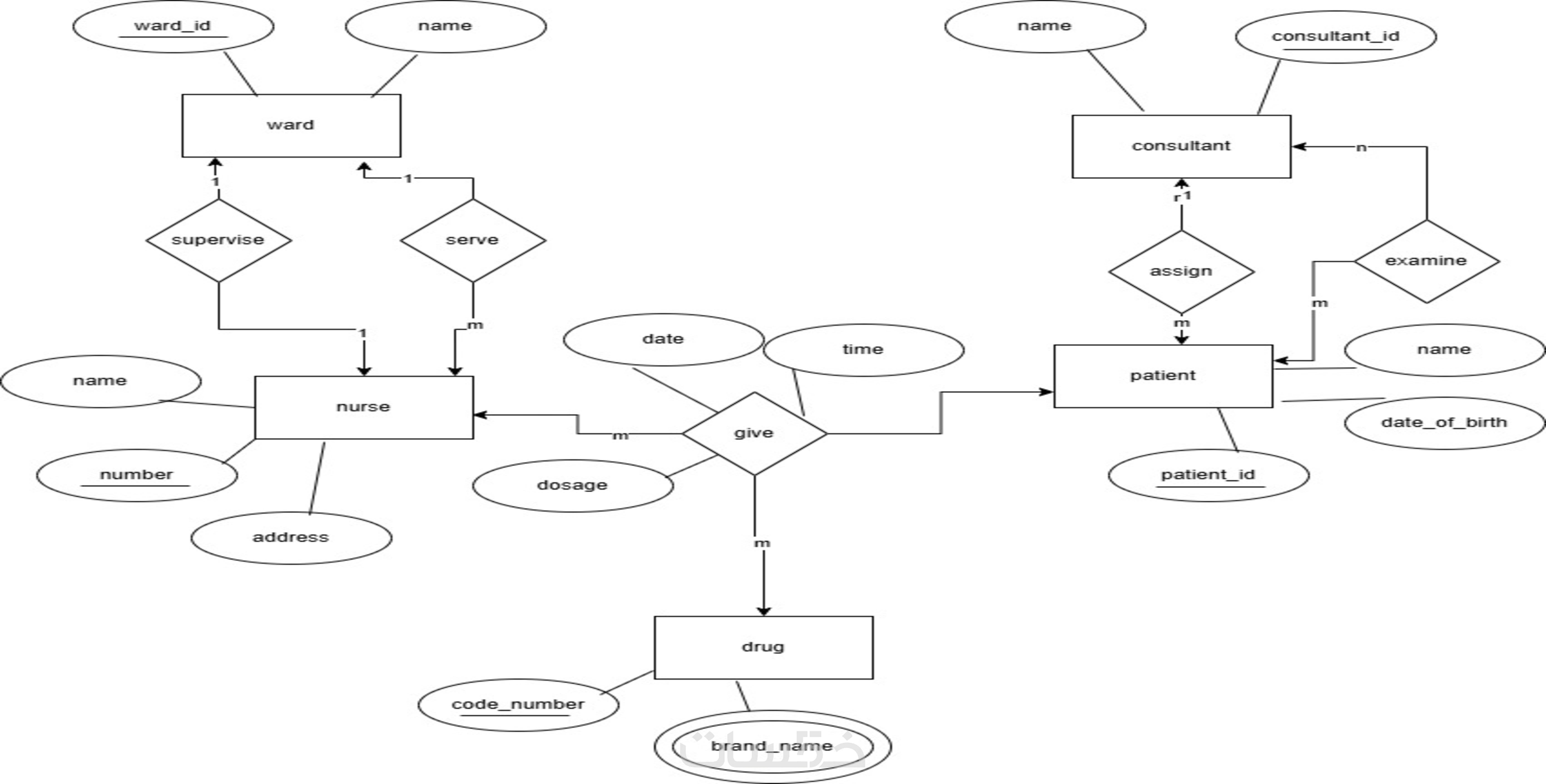
سأقوم بتحليل متطلبات مشروعك وتحويلها إلى مخطط ERD إحترافى.
سأقوم بتصميم 5 جداول مع العلاقات بينهم مقابل سعر الخدمة الأساسى.


مميزات الخدمة

رسم مخطط ERD يوضح كلا من:

- لكيانات (Entities)
- الخصائص (Attributes)
العلاقات بين الجداول (Relationships) : (One-to-Many, Many-to-Many) بشكل منطقي.

تصميم المخطط الفيزيائي (Database Schema):

تحويل الـ ERD إلى جداول فعلية مع تنظيم الأعمدة، أنواع البيانات (Data Type)، وضع القيود (Constraints)
- المفاتيح الأساسية (Primary Keys)
- المفاتيح الخارجية (Foreign Keys)

​تطبيق قواعد الـ Normalization:

التأكد من عدم تكرار البيانات وضمان سلامتها (1NF, 2NF, 3NF)


معرض الأعمال


ما الذي ستستلمه

ملف draw.io

- ملف draw.io يمكنك من التعديل عليه لاحقا.

تصميم pdf وصورة بدقة عالية

تصميم احترافى يوضح Entities , Relationships and It's types.

نظيم الأعمدة، أنواع البيانات،وضع القيود (Constraints)

- توضيح Primary Key , Foreign Keys فى كل جدول.


لماذا تختارنى:

- الحفاظ علي سرية البيانات.
- أعمل فى مجال تحليل البيانات وعلى دراية بالتعامل مع قواعد البيانات.
- قمت بتفيذ مشاريع مشابهة.
- متاح عمل تعديلات ( بحد أقصى 3 تعديلات) لضمان رضاك التام عن الخدمة.
- الرد السريع على أية استفسارات.

شراء الخدمة

سعر الخدمة
$5.00
تطويرات اختيارية

تسليم (code:sql query) لتنفيذ البيانات التي تم تصميمها

  • 5 دولار

إضافة البيانات وتخزينها فى قاعدة البيانات التي تم إنشائها

  • 5 دولار
  • يوم واحد

بطاقة الخدمة

بطاقة الخدمة

شراء الخدمة

سعر الخدمة
$5.00
تطويرات اختيارية

تسليم (code:sql query) لتنفيذ البيانات التي تم تصميمها

  • 5 دولار

إضافة البيانات وتخزينها فى قاعدة البيانات التي تم إنشائها

  • 5 دولار
  • يوم واحد