وصف الخدمة

أقدم خدمة تصميم وإنشاء قواعد بيانات احترافية باستخدام Microsoft SQL Server وفقًا لمعايير هندسة البيانات الصحيحة، بما يضمن الكفاءة، الأمان، وسهولة التوسع مستقبلًا.


مميزات الخدمة

الخدمة تشمل :

تحليل المتطلبات وتحويلها إلى Database Schema واضح
تصميم الجداول والعلاقات (Primary & Foreign Keys)
تطبيق قواعد Normalization لتقليل التكرار
إنشاء قاعدة البيانات على SQL Server
كتابة الاستعلامات الأساسية (SELECT – INSERT – UPDATE – DELETE)
إنشاء Views عند الحاجة
توثيق بسيط لهيكل قاعدة البيانات

ما الذي ستحصل عليه :

تصميم هيكل قاعدة بيانات Data Schema حسب متطلباتك.
تصميم هيكل قاعدة البيانات باستخدام أوامر DDL مثل: CREATE, ALTER.
إنشاء قاعدة بيانات مكونة من 100 عمود.
تجهيز أوامر DML لاختبار القاعدة مثل: SELECT, INSERT, DELETE, UPDATE.
إنشاء خمس جداول مع تحديد انواع البيانات والقيود المناسبة لها Constraints.
اعداد العلاقات بين الجداول وإنشاء الفهارس Indexes.
تسليم ملف SQL جاهز مع إمكانية التعديل على Microsoft SQL Server.


معرض الأعمال


ما الذي ستستلمه

تشمل الخدمة :

1- تحليل المتطلبات وتحويلها إلى Database Schema واضح.
2- تصميم الجداول والعلاقات (Primary & Foreign Keys).
3- تطبيق قواعد Normalization لتقليل التكرار.
4- إنشاء قاعدة البيانات على SQL Server.
5- كتابة الاستعلامات الأساسية (SELECT – INSERT – UPDATE – DELETE).
6- إنشاء Views عند الحاجة.
7- توثيق بسيط لهيكل قاعدة البيانات.

شراء الخدمة

سعر الخدمة
$10.00
تطويرات اختيارية

إضافة 5 جداول أخرى لقاعدة البيانات 

  • 5 دولار
  • يوم واحد

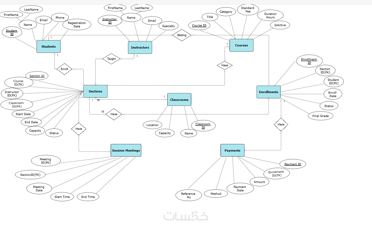
تصميم مخطط ER Diagram واحد لتوضيح العلاقات بين الجداول

  • 5 دولار
  • يوم واحد

تنظيف وتحليل البيانات باستخدام SQL حتى 500 صف

  • 10 دولار

بطاقة الخدمة

بطاقة الخدمة

شراء الخدمة

سعر الخدمة
$10.00
تطويرات اختيارية

إضافة 5 جداول أخرى لقاعدة البيانات 

  • 5 دولار
  • يوم واحد

تصميم مخطط ER Diagram واحد لتوضيح العلاقات بين الجداول

  • 5 دولار
  • يوم واحد

تنظيف وتحليل البيانات باستخدام SQL حتى 500 صف

  • 10 دولار