شعارنا: الاحترافية في تصميم قواعد البيانات لتحقيق أقصى فاعلية وأمان.
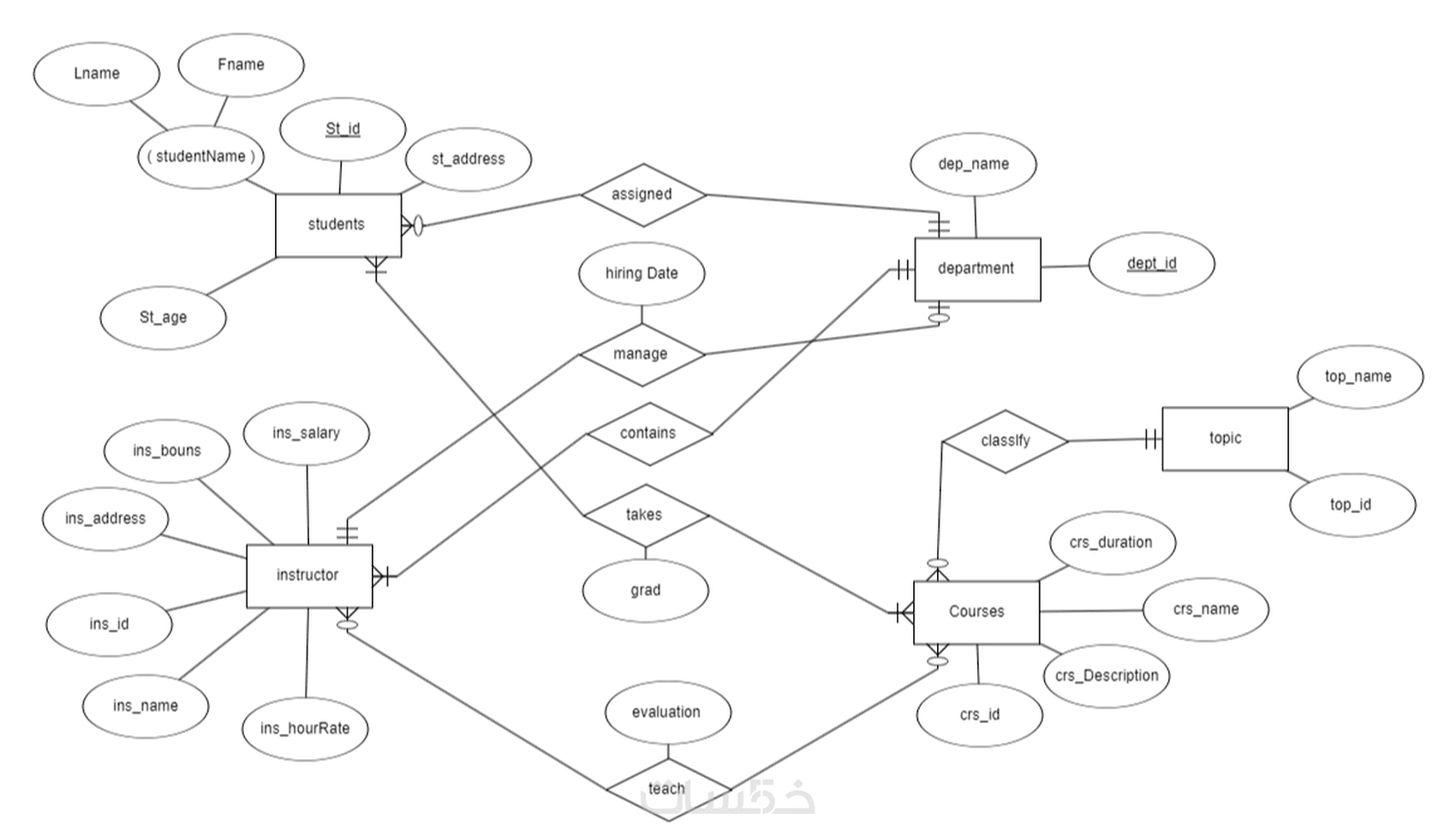
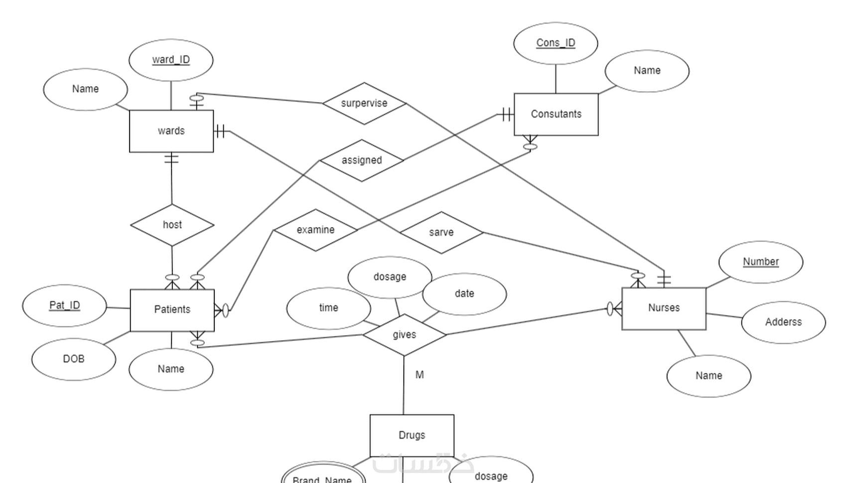
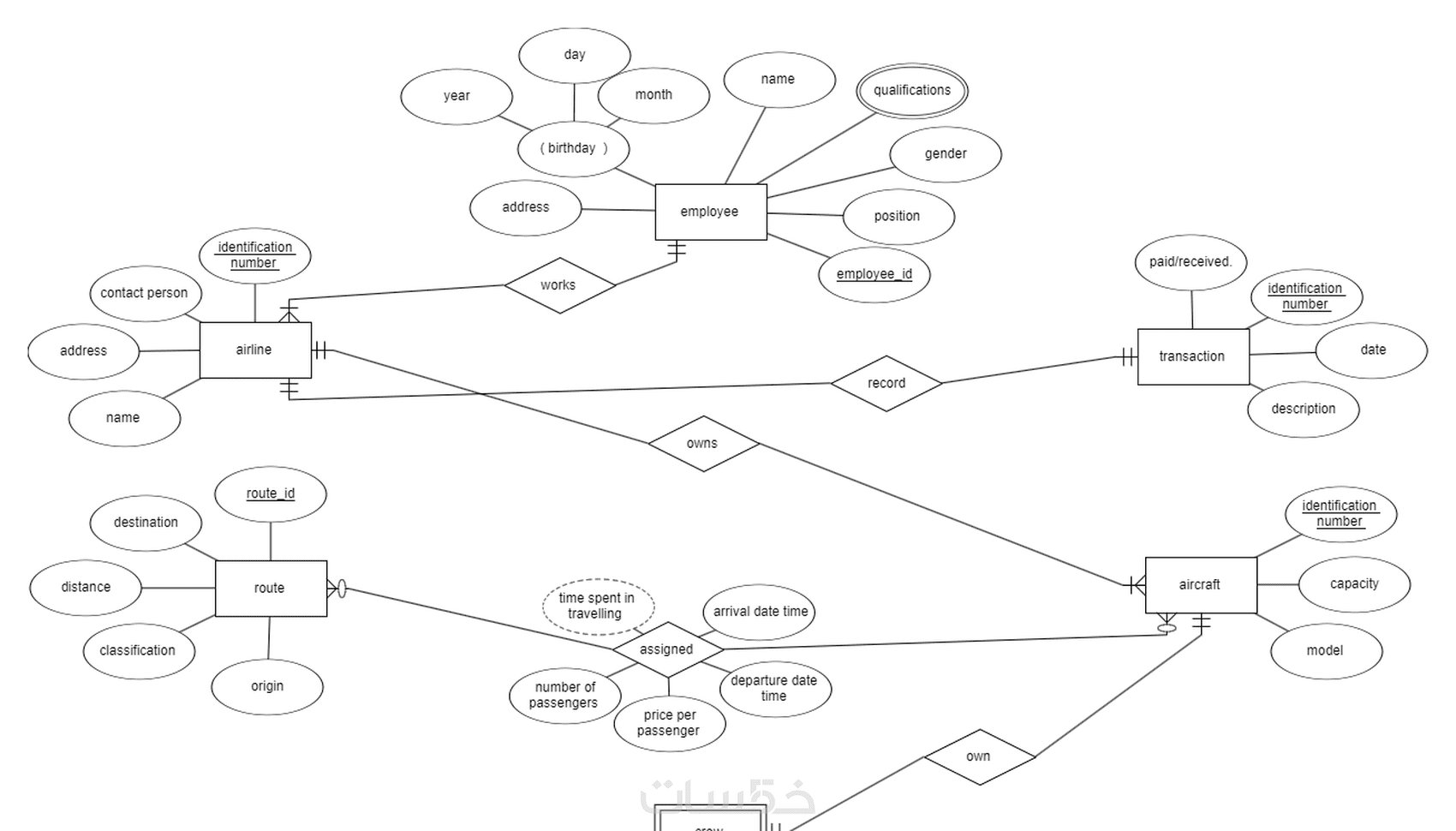
أقدم لك خدمة تصميم قاعدة بيانات SQL متكاملة عبر مخطط الكيانات ERD (Entity-Relationship Diagram)، لتسهيل بناء قاعدة بيانات عالية الكفاءة، منظمة، وآمنة، تلبي احتياجات مشروعك سواء كان تطبيقًا تجاريًا، موقعًا إلكترونيًا، أو مشروعًا جامعيًا.
تفاصيل حجم الخدمة الأساسية:
عدد الكيانات (Entities): تصميم حتى 5 كيانات (مثل: موظفين، عملاء، طلبات، منتجات...إلخ).
عدد العلاقات (Relationships): إضافة حتى 10 علاقات بين الكيانات، لضمان الربط الفعّال بين عناصر قاعدة البيانات.
عدد الأعمدة لكل كيان: تصميم حتى 10 أعمدة لكل كيان، تشمل جميع الخصائص الأساسية المطلوبة مثل الاسم، الرقم، التاريخ، التفاصيل،... إلخ.
حجم البيانات: قاعدة البيانات الأساسية مصممة للتعامل مع بيانات صغيرة إلى متوسطة الحجم، تناسب المشاريع الصغيرة أو المتوسطة.
ملف التسليم: يتضمن ERD مع كود SQL لإنشاء الجداول والقيود المطلوبة، بشكل قابل للتوسع.
دعم الاستعلامات الأساسية: كتابة استعلامات SQL أساسية للتفاعل مع البيانات، مثل إضافة، تحديث، وحذف
5.00
|
|
تصدير قاعدة البيانات: تجهيز قاعدة البيانات بالكامل في ملف SQL يمكنك استيراده مباشرةً إلى نظام إدارة
5.00
|
دعم الاستعلامات الأساسية: كتابة استعلامات SQL أساسية للتفاعل مع البيانات، مثل إضافة، تحديث، وحذف
5.00
|
|
تصدير قاعدة البيانات: تجهيز قاعدة البيانات بالكامل في ملف SQL يمكنك استيراده مباشرةً إلى نظام إدارة
5.00
|