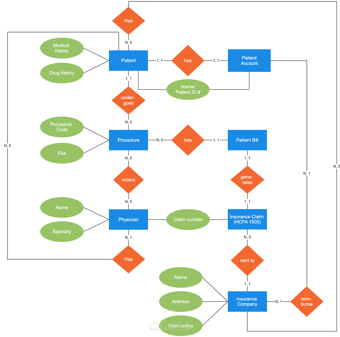
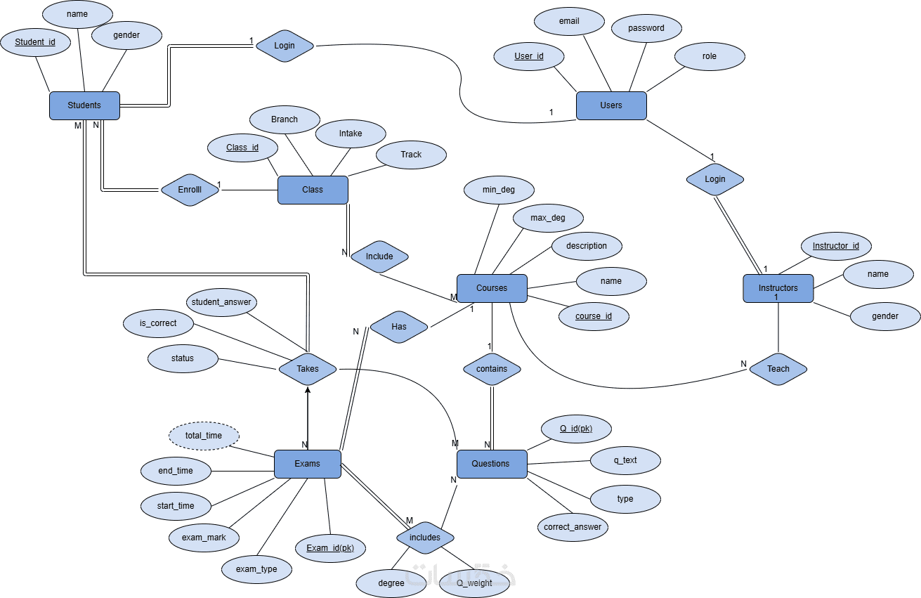
وصف الخدمة

هل تحتاج إلى قاعدة بيانات قوية، منظمة، وآمنة تدعم مشروعك أو دراستك؟
سواء كنت طالب، مطور، أو صاحب مشروع، أقدم لك خدمة احترافية لتصميم وبناء قواعد البيانات من الصفر وحتى التنفيذ الفعلي، بأسلوب واضح وسهل وقابل للتطوير.

-تشمل الخدمة الأساسية ما يلي:
تصميم ERD واحد لمشروع واحد فقط
عدد الجداول: حتى 5 جداول
تحديد:
Primary Keys
Foreign Keys
العلاقات بين الجداول
تحويل الـ ERD إلى Mapping كامل
إنشاء SQL Script واحد لإنشاء:
الجداول
العلاقات والقيود الأساسية
تسليم الملفات بصيغة:
صورة أو PDF للـ ERD
ملف SQL جاهز للتنفيذ


صور الخدمه

شراء الخدمة

سعر الخدمة
$5.00
تطويرات اختيارية

زياده عدد الجداول 5 جداول + SQL script   

  • 5 دولار

10-15 جدول اضافي + normalization

  • 20 دولار
  • يومين

بطاقة الخدمة

بطاقة الخدمة

شراء الخدمة

سعر الخدمة
$5.00
تطويرات اختيارية

زياده عدد الجداول 5 جداول + SQL script   

  • 5 دولار

10-15 جدول اضافي + normalization

  • 20 دولار
  • يومين