وصف الخدمة

هل تبحث عن بناء أساس قوي لمشروعك البرمجي أو نظامك المدمج؟ بصفتي باحثة دكتوراه في الأنظمة المدمجة، أقدم لك خدمة تصميم المخططات التقنية التي تضمن فهمًا دقيقًا وشاملًا لبنية نظامك قبل البدء في التنفيذ.

تشمل الخدمة الأساسية:
✔ تصميم مخطط المعمارية الهندسية للنظام High Level Architecture Diagram
✔ تصميم مخطط التدفق العام للنظام FlowChart Diagram
✔ تسليم المخططين بصيغة PDF و PNG عالية الجودة

يمكن إضافة مخططات إضافية أو تصميم معماري كامل عبر التطويرات.


مميزات الخدمة

خبرة أكاديمية وتقنية

باحثة دكتوراه في الاعلام الالي بخبرة في تحليل وتصميم الأنظمة.

تنظيم احترافي

مخططات واضحة ومنهجية تسهل عملية التطوير والتنفيذ.

تسليم سريع ودقيق

التزام بالمواعيد وجودة عالية في الإخراج.


معرض الأعمال


ما الذي ستستلمه

مخططات UML منظمة

ملف يحتوي على المخططات المطلوبة بصيغة عالية الجودة.

مخطط High Level Architecture واحد في شكل ملف PNG + ملف PDF

المخطط يوضح رؤية هندسية شاملة لبنية النظام، حيث يوضح المكونات الرئيسية (Main Components) وتفاعلها مع بعضها البعض دون الدخول في تعقيدات الكود. يشمل المخطط تمثيل الطبقات التقني، وتحديد طرق التواصل بين الواجهات البرمجية والخوادم، بالإضافة إلى بنية الربط مع الخدمات الخارجية أو الأنظمة المدمجة (Hardware Integration). يتم التركيز في هذا المخطط على توضيح تدفق البيانات (Data Flow) بشكل عام، مما يوفر خريطة طريق واضحة للمبرمجين والمستثمرين لفهم الهيكل العام للمشروع قبل البدء في التنفيذ التقني.

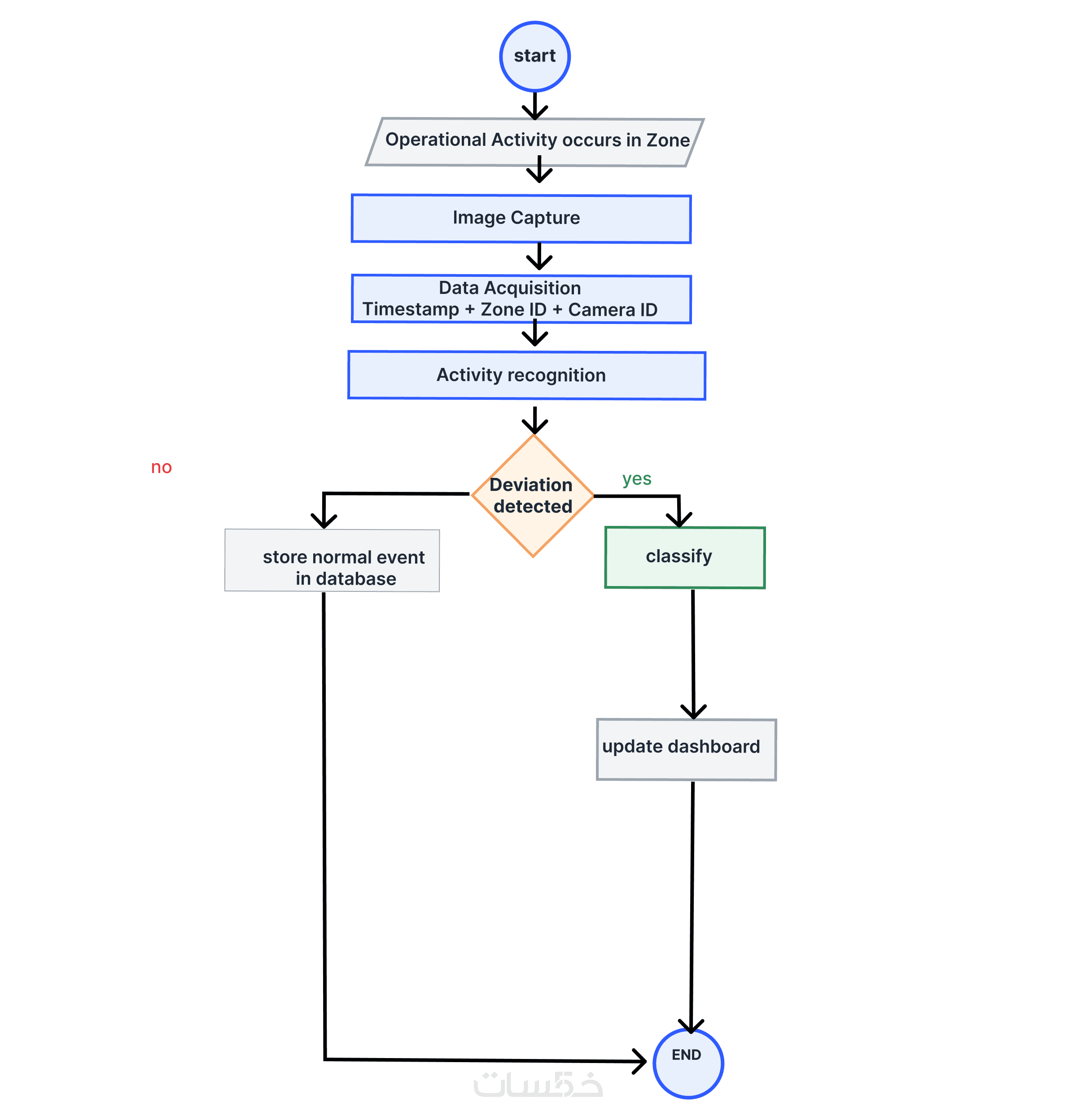
مخطط FLOWCHART واحد في شكل ملف PNG + ملف PDF

المخطط يمثل الأداة الأساسية لتمثيل المنطق البرمجي (Logical Flow) وتسلسل العمليات داخل النظام. يهدف هذا المخطط إلى تحويل المتطلبات المعقدة إلى خطوات إجرائية واضحة تبدأ من 'نقطة البداية' وصولاً إلى 'نتائج النظام'، مع توضيح كافة نقاط اتخاذ القرار (Decision Points) والعمليات الشرطية (If-Else conditions). يساعد هذا المخطط المبرمجين على فهم مسار البيانات بدقة، ويضمن تغطية كافة الاحتمالات التقنية ومعالجة الأخطاء (Error Handling) قبل كتابة الكود الفعلي، مما يقلل من وقت التطوير والأخطاء المنطقية في النظام.

شراء الخدمة

سعر الخدمة
$20.00
تطويرات اختيارية

تصميم مخطط Use Case Diagram UML 

  • 10 دولار
  • يوم واحد

تصميم مخطط Bloc Diagram UML

  • 10 دولار
  • يوم واحد

تصميم مخطط ProcessFlow Diagram  - خاص بخاصية معينة في النظام 

  • 10 دولار
  • يوم واحد

اعداد ملف واحد يتضمن شرح المخططات 

  • 20 دولار
  • يوم واحد

اعداد  ملف واحد مكون من 3 صفحات تتضمن System Design Document

  • 75 دولار
  • 3 أيام

بطاقة الخدمة

بطاقة الخدمة

شراء الخدمة

سعر الخدمة
$20.00
تطويرات اختيارية

تصميم مخطط Use Case Diagram UML 

  • 10 دولار
  • يوم واحد

تصميم مخطط Bloc Diagram UML

  • 10 دولار
  • يوم واحد

تصميم مخطط ProcessFlow Diagram  - خاص بخاصية معينة في النظام 

  • 10 دولار
  • يوم واحد

اعداد ملف واحد يتضمن شرح المخططات 

  • 20 دولار
  • يوم واحد

اعداد  ملف واحد مكون من 3 صفحات تتضمن System Design Document

  • 75 دولار
  • 3 أيام

كلمات مفتاحية