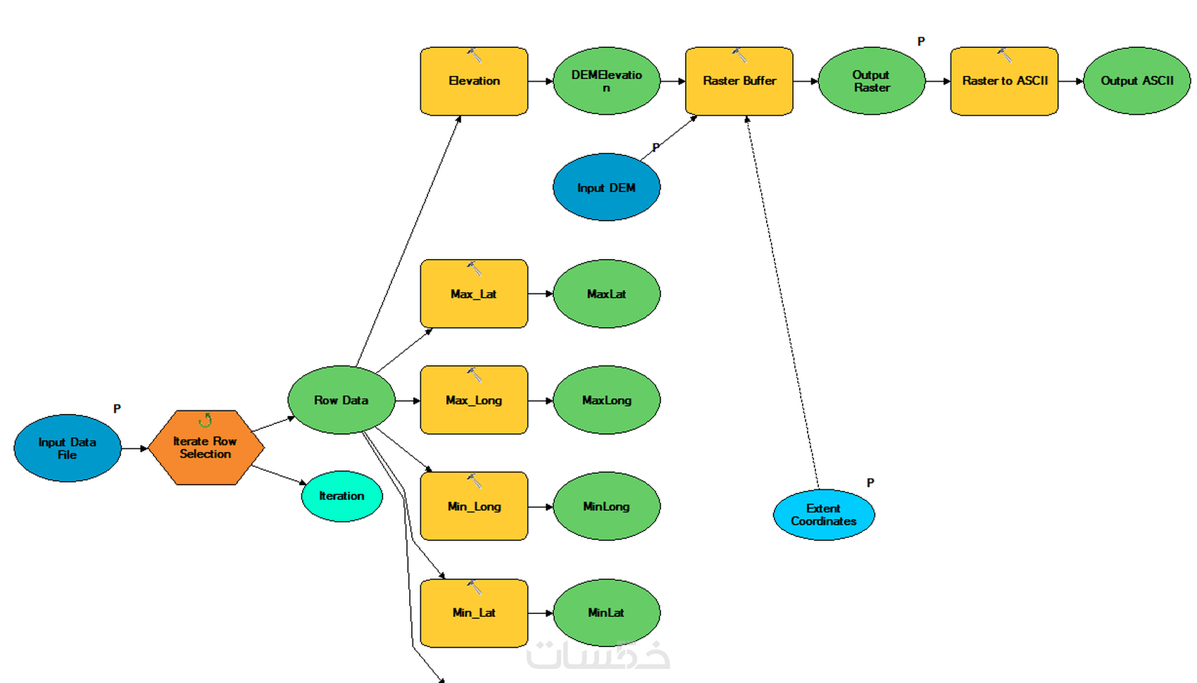
Model Builder تصميم باستخدام ArcGIS pro او ArcGIS map

الخدمة متوقفة مؤقتاً وغير متاحة للشراء حاليًا.

عن الخدمة

تصميم واعداد Model builder لتسهيل العمل المتكرر بنفس الخطوات مثل انشاء geodatabase و feature class و feature dataset بالإضافة الي buffer و intersect ...الخ
كما أن Model Builder هو تطبيق تستخدمه لإنشاء النماذج وتحريرها وإدارتها. النماذج هي مهام سير عمل تجمع معا تسلسلات أدوات المعالجة الجغرافية، مما يوفر مخرجات أداة إلى أداة أخرى كمدخلات. يمكن أيضا اعتبار ModelBuilder كلغة برمجة مرئية لبناء مهام سير العمل.
وهو تطبيق يسهل من انجاز مهام سير العمل التي تقوم علي مجموعة من الادوات معا، و يمكن استخدام الأدوات التي تقوم بإنشائها باستخدام ModelBuilder في برمجة Python النصية والنماذج الأخرى.

سوف يتم تسليم هذه الخدمة في صيغة png. لمراجعة الموديل و تسليم source كــ ppkx. او gdb.


معرض الأعمال

شراء الخدمة

سعر الخدمة
$10.00
تطويرات اختيارية

يمكن تحويل ال model builder اليwe app builder

  • 20 دولار
  • يومين

بطاقة الخدمة

بطاقة الخدمة

شراء الخدمة

سعر الخدمة
$10.00
تطويرات اختيارية

يمكن تحويل ال model builder اليwe app builder

  • 20 دولار
  • يومين