وصف الخدمة

أقدّم خدمة تحليل ومحاكاة تدفق الموائع باستخدام **ANSYS Fluent / Workbench** لدراسة وتحسين أداء النماذج الهندسية بدقة واحترافية.

تشمل الخدمة:

* تحليل نموذج هندسي واحد **2D أو 3D**
* محاكاة **Steady State** لتدفق السوائل أو الغازات
(مع إمكانية إضافة **Transient Analysis** عند الطلب)
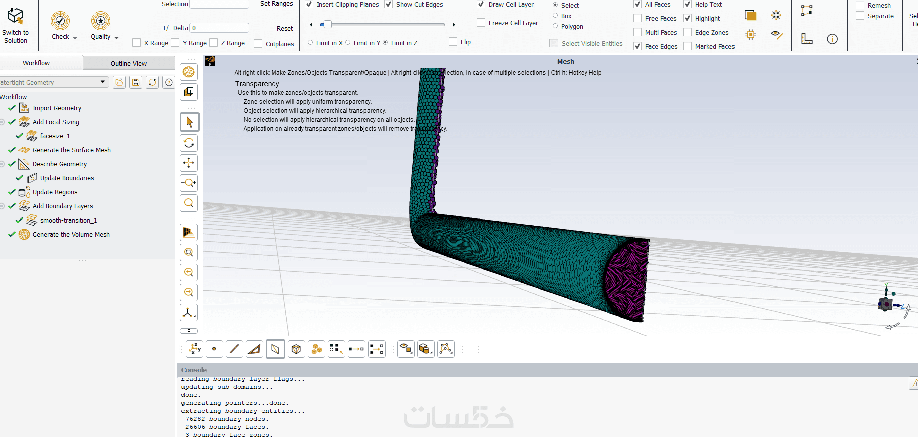
* إنشاء وتحسين الشبكة (Mesh) وتطبيق نموذج الاضطراب المناسب
* إعداد شروط الحدود وخصائص المواد
* استخراج نتائج الضغط والسرعة وخطوط الانسياب

#### التسليم:

* ملف المحاكاة WBJ
* تقرير هندسي PDF (A4) منظم وواضح
* صور نتائج عالية الجودة JPG / PNG (1080P)
* إمكانية توفير فيديوهات وتقارير تفصيلية إضافية

الخدمة مناسبة للتطبيقات الهندسية مثل السيارات، التوربينات، والتكيفات .


معرض الأعمال

شراء الخدمة

سعر الخدمة
$10.00

بطاقة الخدمة

بطاقة الخدمة

شراء الخدمة

سعر الخدمة
$10.00

كلمات مفتاحية